library(tidyverse)Modélisation, prédiction et clustering de données fonctionnelles issues de problématiques sportives
Nous utiliserons dans ce document les conventions et les fonctions du tidyverse pour le formattage et la manipulation des données.
I) Traitement basique de données fonctionnelles discrètes : l’exemple de la charge d’entrainement cumulée
Importation des package et données
library(REDI)
data_workload <- read_csv("Data/data_workload_fm.csv")Mise en pratique
Convertir le jeu de données dans le format attendu (un tibble/dataframe avec une colonne
Inputpour la date, etOutputpour la charge d’entrainement) par les fonctions du package REDI.Calculer la valeur de charge d’entrainement cumulée à la dernière date présente dans le jeu de données.
Appliquer la fonction loop_redi() pour calculer le REDI successivement à toutes les dates du jeu de données.
Afficher les résultats dans un graphique sous forme d’une séries temporelle des valeurs succéssives du REDI.
Utiliser la fonction wrapprer redi() pour calculer le REDI pour différentes coefficients de décroissance \(\lambda\) et afficher les résultats.
Analyser les résultats obtenus et discuter de l’impact du choix du coefficient \(\lambda\), et proposer un critère de choix de ce coefficient dans un contexte sportif.
(Bonus) Introduire des données manquantes dans le jeu de données en retirant aléatoirement 10%, 25% puis 50% des observations. Recalculer les valeurs correspondantes du REDI et afficher les trois courbes sur un même graphique. Discuter de sa robustesse aux données manquantes.
Vous pouvez utiliser les fonctions suivantes :
format_data()
compute_redi()
loop_redi()
plot_redi()
redi()
- /
slice_sample()
Assurez-vous de bien comprendre les arguments de chaque fonction en consultant la documentation si nécessaire : https://grenouil.github.io/REDI/
## 1 ## Convert the dataset to the correct format
db_workload <- format_data(
data = data_workload,
input = 'Date',
output = 'Training load'
)
## 2 ## Compute REDI for the last date in the dataset
compute_redi(db_workload)[1] 176.2764
## 3 ## Apply loop_redi() to compute REDI for all dates in the dataset
db_loop <- loop_redi(data = db_workload)
db_loop# A tibble: 689 × 4
Input Output REDI Lambda
<date> <dbl> <dbl> <dbl>
1 2024-07-21 75 176. 0.1
2 2024-07-20 NA 197. 0.1
3 2024-07-19 NA 197. 0.1
4 2024-07-18 105 197. 0.1
5 2024-07-17 30 214. 0.1
6 2024-07-16 225 249. 0.1
7 2024-07-15 120 254. 0.1
8 2024-07-14 NA 286. 0.1
9 2024-07-13 NA 286. 0.1
10 2024-07-12 NA 286. 0.1
# ℹ 679 more rows
## 4 ## Display results as a time series of REDI values
plot_redi(redi = db_loop,
x_axis = 'Date',
y_axis = 'Workload',
plot_data = TRUE)
## 5 ## Apply redi() on data using a vector of coefficients and display results
db_full_redi <- redi(data = db_workload, coef = c(0.05, 0.1, 0.5), plot = TRUE)
## 6 ##
# Le choix de lambda peut typiquement venir d'une connaissance expert, en fonction du sport
# étudié, la charge d'activité peut être plus ou moins persistante dans le temps (très
# différent entre un sport d'endurance et un sport de sprint par exemple). Si aucune
# connaissance experte n'est disponible, on peut imaginer choisir lambda en optimisant, à
# partir de données réelles, un critère de performance prédictive (par exemple en
# cross-validation), ou une fonction de coût/perte spécifique au contexte sportif.
## 7 ## Create datasets with 10%, 25%, 50% of missing values
db_10 <- db_workload %>% slice_sample(prop = 0.9)
db_25 <- db_workload %>% slice_sample(prop = 0.75)
db_50 <- db_workload %>% slice_sample(prop = 0.5)
db_missing <- redi(db_10, coef = 0.1) %>%
mutate(Missing = '10') %>%
bind_rows(
redi(db_25, coef = 0.1) %>%
mutate(Missing = '25')
) %>%
bind_rows(
redi(db_50, coef = 0.1) %>%
mutate(Missing = '50')
)


# Plot results coloured according to the missing data ratio
ggplot(db_missing) +
geom_line(aes(x = Input, y = REDI, col = Missing)) +
geom_point(data = db_workload, aes(x = Input, y = Output),
col = 'grey', alpha = 0.7) +
theme_classic()
II) Analyse de données fonctionnelles : B-splines, FPCA et clustering de courbes
Importation des package et données
library(splines)
library(fdapace)Warning: package 'fdapace' was built under R version 4.4.3
data_swim <- read_csv("Data/db_100m_freestyle.csv")Rows: 76832 Columns: 4
── Column specification ────────────────────────────────────────────────────────
Delimiter: ","
chr (1): ID
dbl (3): Age, Performance, Gender
ℹ Use `spec()` to retrieve the full column specification for this data.
ℹ Specify the column types or set `show_col_types = FALSE` to quiet this message.
Mise en pratique
Définir une base de splines de degré 3, sur un intervalle couvrant l’ensemble des données entre 10 et 20 ans, avec 4 knots équidistants. Afficher cette base de fonctions sur un graphique.
Extraire les données de performance au cours du temps, spécifiques à un.e athlète, et ajuster un modèle de régression spline sur ses données. Afficher les données et le courbe ajustée.
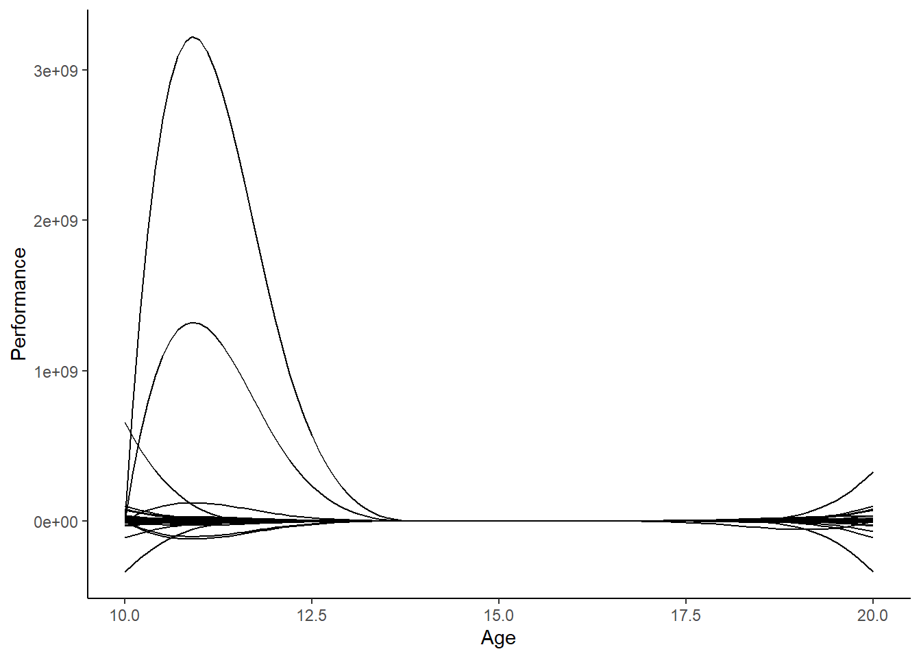
Répéter l’ajustement par spline pour toutes les athlètes du jeu de données, et afficher les courbes ajustées pour chaque athlète sur un même graphique.
Commencer par extraire un sous jeu de données pour 100 individus pour diminuer le temps de calcul Effectuer une analyse en composantes principales fonctionnelle (FPCA) sur le jeu de données à l’aide du package
fdapace. Afficher la proportion de variance expliquée par chaque composante principale.Choisir le nombre de fonctions principales à retenir et afficher leur courbe correspondante, représentant les modes de variation principaux des données. Analyser ces modes de variation et discuter de leur interprétation dans un contexte sportif.
(Bonus) Effectuer un clustering (via un algorithme des k-means par exemple) des athlètes basé sur les scores des premières composantes principales. Afficher les courbes moyennes ajustées par spline pour chaque cluster et discuter des différences entre les groupes.
La fonction
bs()du packagesplinespermet de définir une base de splines. Vous pouvez utiliser la fonctionmatplot()de base R ouggplot2pour afficher les différentes fonctions de la base.La syntaxe est proche d’une régression linéaire classique, mais en utilisant la fonction
bs()pour définir la base de splines dans la formule. Vous pouvez utiliser la fonctionpredict()pour obtenir les valeurs ajustées sur une grille de points.La syntaxe n’est pas très intuitive pour faire une boucle sur tous les athlètes, je vous conseille d’aller directement dans l’onglet Solutions pour récupérer et executer le code.
Utiliser la fonction
split()pour formater les données par athlète comme attendu par la fonctionFPCA.La part de variance expliquée est contenue dans l’élément
$FVEdu résultat de la fonctionFPCA. Les fonctions principales sont contenues dans l’élément$phi.Les scores des athlètes sur les fonctions principales sont contenus dans l’élément
$xiEst. Vous pouvez utiliser la fonctionkmeans()de base R pour effectuer le clustering.
## 1 ## Define a B-spline basis of degree 3 with 4 equidistant knots on the interval [10, 20]
# Define the grid of evaluation and knots
x_grid = seq(10, 20, 0.1)
knots <- seq(12, 18, by = 2)
# Create the B-spline basis
sp_basis = bs(x_grid, degree = 3, knots = c(12, 14, 16, 18), intercept = TRUE)
## Easy (and old school) plot using base R
matplot(x_grid, sp_basis, type = "l", lty = 1, main = "Base de splines cubiques")
## Cool kids version using ggplot2
sp_basis_df = sp_basis %>%
as_tibble() %>%
mutate(Input = x_grid) %>%
pivot_longer(cols = -Input, names_to = 'Basis', values_to = 'Value')
ggplot(sp_basis_df) + geom_line(aes(x = Input, y = Value, col = Basis)) +
theme_classic() + theme(legend.position = 'none') + ylab('Basis value')
## 2 ## Extract data for a single athlete and fit a spline regression model
# Select a swimmer
swimmer = data_swim %>% filter(ID == 'ID_1')
# Fit a spline and predict of a grid of values
fit <- lm(Performance ~ bs(Age, degree = 3, knots = knots, Boundary.knots = c(10, 20)), data = swimmer)
pred_spline <- predict(fit, newdata = data.frame(Age = x_grid))
# Display the results
tibble(Age = x_grid, Performance = pred_spline) %>%
ggplot() + geom_line(aes(x = Age, y = Performance), col = '#DD3497') +
geom_point(data = swimmer, aes(x = Age, y = Performance)) + theme_classic() +
xlab('Age') + ylab('Performance')
## 3 ## Fit splines basis to the full dataset
# Fit a spline for each swimmer and predict on a grid of values
pred_all_spline <- data_swim %>%
group_by(ID) %>%
do(data.frame(Age = x_grid,
y = predict(lm(Performance ~ bs(Age, degree=3, knots=knots, Boundary.knots=c(10,20)),
data=.),
newdata = data.frame(Age = x_grid))))
# Display the resulting curves
ggplot(pred_all_spline) +
geom_line(aes(Age, y, group = ID)) +
theme_classic() + xlab('Age') + ylab('Performance')
## 4 ## Perform and FPCA on the full dataset
# Subset the data to 100 swimmers for computational time
sub_db_swim = data_swim %>% filter(ID %in% paste0('ID_', 1:100))
# Format the data and apply FPCA
x_grid <- split(sub_db_swim$Age, sub_db_swim$ID)
y_grid <- split(sub_db_swim$Performance, sub_db_swim$ID)
fpca <- FPCA(y_grid, x_grid)
## 5 ## Display the results of the FPCA
# Display the variance explained by each component
barplot(fpca$FVE, names.arg = 1:length(fpca$FVE), main = "Variance expliquée (%)")
# Display the principal components
matplot(fpca$workGrid, fpca$phi[,1], type="l", lty=1)
## 6 ## Clustering based on the FPCA scores
# Extract the scores on the first component
scores <- fpca$xiEst[,1]
# Perform a k-means clustering on the scores
cl <- kmeans(scores, 3)$cluster
# Add the cluster information to the dataset
swim_with_clust <- data.frame(ID = names(x_grid), Cluster = cl) %>%
left_join(sub_db_swim, by = "ID")~
# Display the clusters of curves
ggplot(swim_with_clust) +
geom_smooth(aes(Age, Performance, col=factor(Cluster))) +
theme_classic() + labs(col='Cluster')III) Formule de Bayes et modélisation probabiliste
Cette partie s’effectue sur feuille, sans code R.
Imaginez qu’un.e athlète, à chaque séance d’entrainement, a 1 chance sur 1000 de se rompre le tendon d’Achille. Un nouveau test de prévention, lancé sur le marché, permet de détecter correctement 99% des ruptures du tendon d’Achille à l’avance si le test était positif. Le test en question permet même d’identifier correctement que 99% des séances ne provoqueront pas de blessure au tendon s’il est négatif.
Si cet.te athlète obtient un résultat positif au test avant une séance, pensez vous que c’est complétement inconscient de prendre ce risque ?
Quelle est la probabilité, connaissant ce résultat positif au test, qu’il/elle se rompe le tendon d’Achille lors de son entrainement ?
Rappelez vous de la formule des probabilités totales. La probabilité “totale” d’obtenir un test positif est la somme de la probabilité d’obtenir un test positif puis de se blesser et de la probabilité d’obtenir un test positif sans se blesser ensuite.
Ou, pour les puristes (pour tout évènement \(T\) et \(B\)):
\[\mathbb{P}(T) = \mathbb{P}(T \cap B) + \mathbb{P}(T \cap \bar{B} )\]
Allez, si vraiment le terme d’évidence ne l’est pas tant que ça, rappelez vous également que l’intersection de deux évènements peut toujours s’écrire comme la probabilité conditionnelle de l’un sachant l’autre fois la probabilité de l’autre. Ou plus formellement : \[\mathbb{P}(T \cap X) = \mathbb{P}(T | X) \times \mathbb{P}(X), \ \ \ \ \forall X\]
Allez un dernier indice, pour rappeler que pour tout évènement binaire (par exemple un test positif/négatif), la probabilité de l’évènement est égal à 1 moins la probabilité de son complémentaire. Ou plus formellement :
\[\mathbb{P}(T) = 1 - \mathbb{P}(\bar{T})\]
Ce qui reste vrai pour les évènements conditionnels :
\[\mathbb{P}(T | X) = 1 - \mathbb{P}(\bar{T} | X), \ \ \ \ \forall X\]
Commençons par définir mathématiquement les évènements :
- \(B\) = “se rompre le tendon d’Achille”,
- \(\bar{B}\) = “ne pas se rompre le tendon d’Achille”,
- \(T\) = “test positif”,
- \(\bar{T}\) = “test négatif”.
A partir de l’énoncé, nous avons les probabilités suivantes :
- \(\mathbb{P}(B) = 0.001\), “A chaque séance d’entrainement, 1 chance sur 1000 de se rompre le tendon d’Achille”,
- \(\mathbb{P}(T | B) = 0.99\), “permet de détecter correctement 99% des ruptures du tendon d’Achille à l’avance si le test était positif”,
- \(\mathbb{P}(\bar{T} | \bar{B}) = 0.99\), “identifier correctement que 99% des séances ne provoqueront pas de blessure au tendon s’il est négatif”.
Nous avons donc à notre disposition les termes de prior \(\mathbb{P}(B)\) et de vraisemblance \(\mathbb{P}(T | B)\), il ne reste qu’à calculer le terme d’évidence \(\mathbb{P}(T)\) pour pouvoir appliquer la formule de Bayes.
Pour cela, nous allons utiliser la formule des probabilités totales : \[\mathbb{P}(T) = \mathbb{P}(T \cap B) + \mathbb{P}(T \cap \bar{B} )\]
Puis en utilisant la formule de l’intersection, nous obtenons : \[\begin{align} \mathbb{P}(T) &= \mathbb{P}(T | B) \times \mathbb{P}(B) + \mathbb{P}(T | \bar{B}) \times \mathbb{P}(\bar{B}) \\ &= \mathbb{P}(T | B) \times \mathbb{P}(B) + (1 - \mathbb{P}(\bar{T} | \bar{B})) \times (1 - \mathbb{P}(B)) \\ &= 0.99 \times 0.001 + (1 - 0.99) \times (1 - 0.001) \\ &= 0.00099 + 0.00999 \\ &= 0.01098 \end{align}\]
Nous pouvons maintenant appliquer la formule de Bayes pour obtenir la probabilité conditionnelle recherchée :
\[\mathbb{P}(B | T) = \frac{\mathbb{P}(T | B) \times \mathbb{P}(B)}{\mathbb{P}(T)} = \frac{0.99 \times 0.001}{0.01098} \approx 0.09016\]
Donc, même avec un test positif, la probabilité que l’athlète se rompe le tendon d’Achille lors de son entrainement est d’environ 9.016%. Cela signifie qu’il y a environ 90.984% de chances de ne pas se blesser pas malgré le résultat positif du test.
IV) Apprentissage par processus gaussiens :
Importation des package et données
library(MagmaClustR)
Attaching package: 'MagmaClustR'
The following object is masked from 'package:REDI':
simu_db
data_gps <- read_csv("Data/data_GPS_rugby_with_speed.csv")Rows: 1308 Columns: 5
── Column specification ────────────────────────────────────────────────────────
Delimiter: ","
dbl (5): frame_id, player, x, y, speed
ℹ Use `spec()` to retrieve the full column specification for this data.
ℹ Specify the column types or set `show_col_types = FALSE` to quiet this message.
Mise en pratique
Convertir le jeu de données ‘data_swim’ au format attendu par les fonctions du package MagmaClustR. La colonne représentant le temps doit être nommée ‘Input’ et la colonne représentant les performances ‘Output’, tandis que la colonne identifiant les individus doit être nommée ‘ID’.
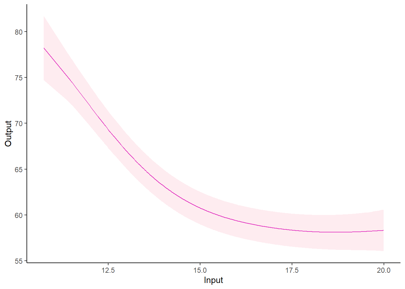
Filtrer les données d’un.e seul.e individu.e et retirer la colonne ‘Gender’ du jeu de données. Découper aléatoirement le jeu de données en un ensemble d’entrainement (80% des données) et un ensemble de test (20% des données).
Entrainer un modèle de processus gaussien sur ces données en optimisant les hyper-paramètres du noyau de covariance par défaut. Afficher la valeur des hyper-paramètres optimaux obtenus.
Calculer les prédictions sur les données de test en obtenant la loi normale a posteriori, caractérisée par sa moyenne et l’incertitude associée (variance) en tout point de cette grille. Définir ensuite une fine grille de points d’observations (Input) sur un intervalle plus large, typiquement entre 10 et 20 ans (en veillant à ne pas dépasser une vecteur de taille > 2000 maximum environ), puis relancer la prédiction sur cette grille.
Utiliser la fonction
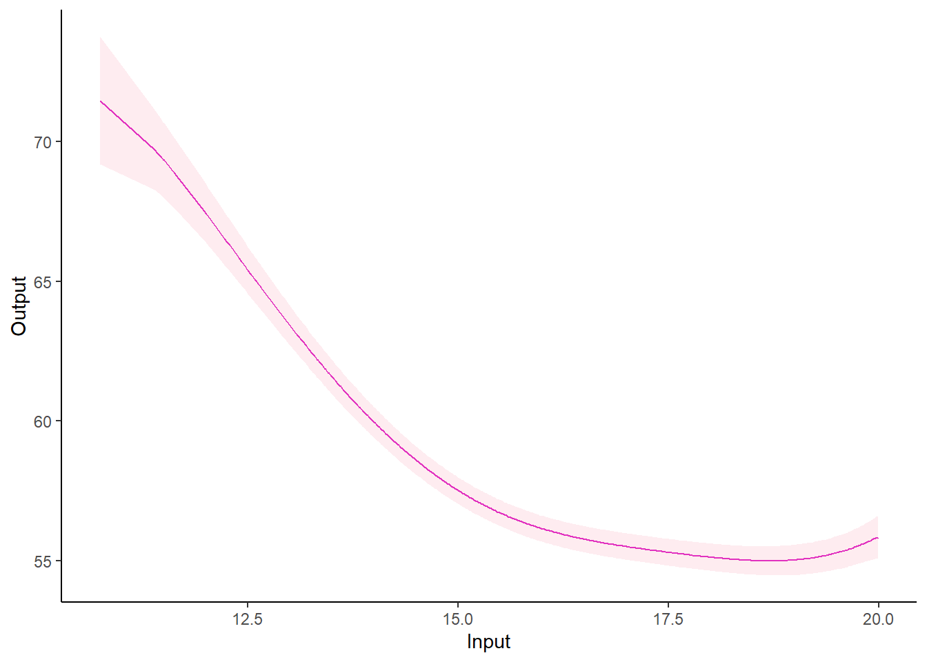
plot_gp()les résultats sous forme d’un graphique personnalisé. Commencer par afficher la prédiction minimale avec la moyenne prédite et une bande de confiance à 95%, puis via les arguments supplémentaires, ajouter les données d’entarinement. Ajouter ‘à la main’ au graphiqueggplotles points de test, en rouge, pour visualiser et discuter les erreurs de prédiction.Répéter les étapes 2 à 5 pour un.e nouvel.le d’individu.e du jeu de données. Essayer de définir une moyenne a priori de votre choix (via l’argument
prior_mean) et d’utiliser un autre kernel (par exemple linéaire via l’argument kern = ‘LIN’ ou périodique via kern = ‘PER’). Essayer également de sélectionner des points de test de la fin de l’intervalle d’observation pour voir comment le modèle se comporte en extrapolation. Discuter des résultats obtenus, et le rôle de l’incertitude des prédictions.(Bonus) Utiliser les fonctions
pred_gif()etplot_gif()pour créer votre propre animation de la prédiction par processus gaussien et son adaptation aux nouvelles données collectées au fil du temps.(Bonus) Utiliser le jeu de données
data_GPS_rugby_with_speedpour répéter les étapes précédentes sur des données en 2-dimensions. En terme de format, toute colonne supplémentaire (autre que ID, Input, Output) est considéré comme un Input supplémentaire, quelque soit son nom. Vous pouvez ainsi modéliser et prédire la vitesse d’un joueur de rugby en fonction de sa position sur le terrain (coordonnées X et Y).
Vous pouvez utiliser :
La fonction
rename()de dplyr pour renommer les colonnes du jeu de données.Les fonctions
filter(),select(),sample()etslice()pour extraire les données d’un individu, supprimer la colonneGenderet découper le jeu de données en entrainement/test.La fonction
train_gp()directement sur le dataset pour entrainer le modèle de processus gaussien.La fonction
pred_gp()pour calculer les prédictions sur les données de test et sur une grille d’inputs. Les arguments importants sontdata(les données d’entrainement),hp(les hyper-paramètres optimaux obtenus à l’étape précédente),grid_inputs(une grille d’inputs où évaluer la prédiction).La fonction
plot_gp()pour afficher les résultats. Les arguments importants sontpred(les résultats de la prédiction),data(les données d’entrainement, optionnel).Les fonction
head()ettail()pour choisir des points de train/test en début/fin d’intervalle, et les arguments pour la moyenne a priori (prior_mean), le kernel (kern, options possibles'PERIO'ou'LIN').La fonction
pred_gif()pour créer une liste de prédictions successives, et la fonctionplot_gif()pour afficher l’animation. L’argument important estexport_gif = TRUEpour sauvegarder l’animation au format GIF.
# Define a seed for reproducibility
set.seed(42)
## 1 ## Format the dataset
db_swim = data_swim %>%
rename(Input = Age, Output = Performance)
## 2 ## Extract data of one swimmer and split data into train and test sets
swimmer = db_swim %>%
filter(ID == "ID_42") %>%
select(- Gender)
train_indices = sample(1:nrow(swimmer), size = 0.8*nrow(swimmer))
swimmer_train = swimmer %>%
slice(train_indices)
swimmer_test = swimmer %>%
slice(-train_indices)
## 3 ## Train a default GP model on the training set and display hyper-parameters values
mod_gp = train_gp(data = swimmer_train)The 'prior_mean' argument has not been specified. The mean function is thus set to be 0 everywhere.
The 'ini_hp' argument has not been specified. Random values of hyper-parameters are used as initialisation.
print(mod_gp)# A tibble: 1 × 3
se_variance se_lengthscale noise
<dbl> <dbl> <dbl>
1 8.72 4.46 -0.770
## 4 ## Predict on the test set and display results
pred_gp = pred_gp(data = swimmer_train, hp = mod_gp)The 'mean' argument has not been specified. The mean function is thus set to be 0 everywhere.
Warning in mvtnorm::rmvnorm(n = nb_samples, mean = mean, sigma = cov,
checkSymmetry = FALSE): sigma is numerically not positive semidefinite

grid_inputs = seq(10, 20, 0.1)
pred_gp_grid = pred_gp(data = swimmer_train, hp = mod_gp, grid_inputs = grid_inputs)The 'mean' argument has not been specified. The mean function is thus set to be 0 everywhere.

## 5 ## Plot results with the dedicated function
# Minimal visualisation
plot_gp(pred_gp_grid)
# Add training points
plot_gp(pred_gp_grid, data = swimmer_train)
# Add test points
plot_gp(pred_gp_grid, data = swimmer_train) +
geom_point(data = swimmer_test, aes(x = Input, y = Output), col = 'red')
## 6 ## Try with another swimmer in a forecating context
# Format the train/test sets
swimmer2 = db_swim %>%
filter(ID == "ID_17") %>%
select(- Gender)
swimmer_train2 = swimmer2 %>%
head(round(0.8*nrow(swimmer2)))
swimmer_test2 = swimmer2 %>%
tail(-round(0.8*nrow(swimmer2)))
# Train a periodic kernel and forecast
mod_gp_perio = train_gp(data = swimmer_train2, prior_mean = 50, kern = 'PERIO')The provided 'prior_mean' argument is of length 1. Thus, the hyper-posterior mean function has set to be constant everywhere.
The 'ini_hp' argument has not been specified. Random values of hyper-parameters are used as initialisation.
pred_gp_perio = pred_gp(data = swimmer_train2, hp = mod_gp_perio, kern = 'PERIO', grid_inputs = grid_inputs, plot = FALSE)The 'mean' argument has not been specified. The mean function is thus set to be 0 everywhere.
plot_gp(pred_gp_perio, data = swimmer_train2) +
geom_point(data = swimmer_test2, aes(x = Input, y = Output), col = 'red')
# Train a linear kernel and forecast
mod_gp_lin = train_gp(data = swimmer_train2, prior_mean = 50, kern = 'LIN')The provided 'prior_mean' argument is of length 1. Thus, the hyper-posterior mean function has set to be constant everywhere.
The 'ini_hp' argument has not been specified. Random values of hyper-parameters are used as initialisation.
pred_gp_lin = pred_gp(data = swimmer_train2, hp = mod_gp_lin, kern = 'LIN', grid_inputs = grid_inputs, plot = FALSE)The 'mean' argument has not been specified. The mean function is thus set to be 0 everywhere.
plot_gp(pred_gp_lin, data = swimmer_train2) +
geom_point(data = swimmer_test2, aes(x = Input, y = Output), col = 'red')
## 7 ## Create a sequence of predictions to display an animation
loop_pred = pred_gif(data = swimmer, hp = mod_gp, grid_inputs = grid_inputs) => 1 => 2 => 3 => 4 => 5 => 6 => 7 => 8 => 9 => 10 => 11 => 12 => 13 => 14 => 15 => 16 => 17
gif = plot_gif(loop_pred, data = swimmer, export_gif = TRUE)
## 8 ## Try with a 2D example
# Import the dataset and format the train/test sets
db_gps = data_gps %>%
rename(ID = player, Input = x, Input2 = y, Time = frame_id, Output = speed) %>%
select(ID, Input, Input2, Output)
player = db_gps %>%
filter(ID == 9)
player_train = player %>%
head(round(0.8*nrow(player)))
player_test = player %>%
tail(-round(0.8*nrow(player)))
# Train a 2D-Input GP model for this player
mod_gp_2D = train_gp(data = player_train)The 'prior_mean' argument has not been specified. The mean function is thus set to be 0 everywhere.
The 'ini_hp' argument has not been specified. Random values of hyper-parameters are used as initialisation.
# Create a 2D grid of inputs for predictions with a dedicated function
grid_inputs_2D = expand_grid_inputs(
Input = seq(60, 95, 1),
Input2 = seq(0, 50, 1)
)
# Make predictions on the grid
pred_gp_2D = pred_gp(data = player_train, hp = mod_gp_2D, grid_inputs = grid_inputs_2D, plot = FALSE)The 'mean' argument has not been specified. The mean function is thus set to be 0 everywhere.
# Plot results and add 2D testing points with labels of true Output values
plot_gp(pred_gp_2D, data = player_train) +
geom_text(data = player_test,
aes(x = Input, y = Input2, label = round(Output, 1)), col = "#16e30fff", check_overlap = TRUE)
V) Apprentissage par processus gaussiens multi-tâches :
Reprendre le format attendu par les fonctions du package MagmaClustR (ID, Input, Ouput), en conservant cette fois plusieurs individus pour l’entrainement. Pour conserver des temps de calculs raisonnables, conserver 30 individus. Choisir et extraire un individu de l’ensemble d’entrainement, et séparer ses données en 50% pour la prédiction et 50% pour le testing.
Entrainer un modèle de processus gaussien multi-tâche via l’algorithme Magma sur ces données. Afficher le tableau des hyper-paramètres optimaux obtenus pour les individus, puis la distribution a posteriori du processus moyen (stockée dans l’élément
$hyperpost$preddu modèle entrainé) a posteriori via la fonctionplot_gp().Entrainer un nouveau modèle en optimisant des hyper-paramètres individu-spécifiques grâce à l’argument
common_hp_i = FALSE. Afficher le nouveau tableau des hyper-paramètres optimaux des individus, ainsi que le graphique du processus moyen a posteriori.Utiliser à nouveau la grille d’inputs pour calculer la loi a posteriori de l’individu de test en fournissant ses données partiellement observées à la fonction de prédiction. Afficher le tableau des prédictions (moyenne et variance) pour chaque point de la grille, puis relancer la fonction de prédiction en spécifiant l’argument
get_hyperpost = TRUEpour obtenir également la loi hyper-posterior du processus moyen.Utiliser la fonction
plot_magma()pour personaliser la visualisation des résultats. Commencer par afficher la prédiction minimale, puis via les arguments supplémentaires, ajouter au graphique les données d’entrainement, les données de prédiction. Constater que le graphique inclus en ligne pointillée le processus moyen issu de l’entrainement multi-tâches (conséquence de l’argumentget_hyperpost = TRUEpendant la prédiction). Ajouter au graphique obtenu les points de test, en rouge, pour visualiser et discuter les erreurs de prédiction.Calculer une nouvelle prédiction en utilisant le modèle entrainé avec l’argument
common_hp_i = FALSEet comparer les résultats obtenus dans le cas d’hyper-paramètres partagés et individu-spécifiques. Que constatez-vous ?
(Bonus) Utiliser les fonctions
pred_gif()etplot_gif()pour créer votre propre animation de la prédiction par processus gaussien multi-tâches au fil du temps. Comparer cette animation à celle précédemment obtenue pour un processus gaussien simple.(Bonus) Utiliser le jeu de données
data_GPS_rugby_with_speedpour répéter les étapes précédentes sur des données en 2-dimensions. Les données observées en 2D sur une grille très fine peuvent rapidement devenir coûteuses à entrainer dans un cadre multi-tâches. Il peut alors être utile de sous-échantillonner en utilisant la fonction dédiée du packageregularise_data(). Vous pouvez ainsi modéliser et prédire la vitesse d’un joueur de rugby en fonction de sa position sur le terrain (coordonnées X et Y). Comparer à nouveau les résultats obtenus avec un processus gaussien simple et multi-tâches.
Vous pouvez utiliser :
La fonction
train_magma()pour entraîner un GP multi-tâches sur un sous-ensemble d’individus (data = db).- Comparer hyper-paramètres partagés vs spécifiques avec l’argument
common_hp = TRUE/FALSE.
- Inspecter
MODEL$hp_i(tibble des HP par individu) etMODEL$hyperpost$pred(processus moyen a posteriori).
- Comparer hyper-paramètres partagés vs spécifiques avec l’argument
La création d’une grille d’inputs avec
seq()(1D) ouexpand_grid_inputs()(2D) pour les prédictions (grid_inputs = ...).- Conserver une taille raisonnable (< ~2000 points) pour limiter le temps de calcul.
La fonction
pred_magma()pour la prédiction d’un individu partiellement observé (data = swimmer_pred,trained_model = mod_magma,grid_inputs = ...).- Ajouter
get_hyperpost = TRUEpour récupérer la loi hyper-postérieure du processus moyen ; utiliserplot = FALSEpour obtenir le tibble (moyenne/variance).
- Ajouter
La fonction
plot_magma()pour visualiser la distribution prédictive.- Paramètres utiles :
pred(objet depred_magma()),data(données de l’individu),data_train(pour afficher les autres individus).
- Ajouter au besoin les points de test :
+ geom_point(..., col = 'red').
- Paramètres utiles :
La comparaison des réglages via un second entraînement avec
train_magma(..., common_hp = FALSE)puispred_magma(...)sur le même individu/grille pour comparer les prédictions.L’animation avec
pred_gif()puisplot_gif(..., export_gif = TRUE, path = "magma.gif")pour sauvegarder un GIF (fournir un chemin .gif valide afin d’éviter la création de PNG temporaires).
# Set a seed for reproducibility
set.seed(123)
## 1 ## Subset 100 swimmers, format, extract a testing individual and split into prediction and testing sets
db = db_swim %>%
filter(ID %in% paste0('ID_', 1:30)) %>%
select(- Gender)
swimmer = db_swim %>%
filter(ID == 'ID_101') %>%
select(- Gender)
swimmer_pred = swimmer %>%
head(nrow(swimmer)/2)
swimmer_test = swimmer %>%
tail(nrow(swimmer)/2)
## 2 ## Train a Multi-Task GP model on the dataset with the algorithm Magma
mod_magma = train_magma(data = db)The 'prior_mean' argument has not been specified. The hyper_prior mean function is thus set to be 0 everywhere.
The 'ini_hp_0' argument has not been specified. Random values of hyper-parameters for the mean process are used as initialisation.
The 'ini_hp_i' argument has not been specified. Random values of hyper-parameters for the individal processes are used as initialisation.
EM algorithm, step 1: 16.41 seconds
Value of the likelihood: -1915.9799 --- Convergence ratio = Inf
EM algorithm, step 2: 3.99 seconds
Value of the likelihood: -1876.00712 --- Convergence ratio = 0.02131
EM algorithm, step 3: 4.14 seconds
Value of the likelihood: -1872.94807 --- Convergence ratio = 0.00163
EM algorithm, step 4: 8.92 seconds
Value of the likelihood: -1871.44354 --- Convergence ratio = 8e-04
The EM algorithm successfully converged, training is completed.
# Display the tibble of all individual hyperparameters of the kernels
mod_magma$hp_i# A tibble: 30 × 4
ID se_variance se_lengthscale noise
<chr> <dbl> <dbl> <dbl>
1 ID_1 3.14 1.75 -0.0220
2 ID_10 3.14 1.75 -0.0220
3 ID_11 3.14 1.75 -0.0220
4 ID_12 3.14 1.75 -0.0220
5 ID_13 3.14 1.75 -0.0220
6 ID_14 3.14 1.75 -0.0220
7 ID_15 3.14 1.75 -0.0220
8 ID_16 3.14 1.75 -0.0220
9 ID_17 3.14 1.75 -0.0220
10 ID_18 3.14 1.75 -0.0220
# ℹ 20 more rows
# Display the hyperposterior distribution of the mean process
plot_gp(mod_magma$hyperpost$pred)
## 3 ## Retrain a Multi-Task GP model with individual-specific hyperparameters
mod_magma_dif_hp = train_magma(data = db, common_hp = FALSE)The 'prior_mean' argument has not been specified. The hyper_prior mean function is thus set to be 0 everywhere.
The 'ini_hp_0' argument has not been specified. Random values of hyper-parameters for the mean process are used as initialisation.
The 'ini_hp_i' argument has not been specified. Random values of hyper-parameters for the individal processes are used as initialisation.
EM algorithm, step 1: 8.32 seconds
Value of the likelihood: -1852.81285 --- Convergence ratio = Inf
EM algorithm, step 2: 4.42 seconds
Value of the likelihood: -1790.43834 --- Convergence ratio = 0.03484
EM algorithm, step 3: 3.57 seconds
Value of the likelihood: -1776.19267 --- Convergence ratio = 0.00802
EM algorithm, step 4: 3.42 seconds
Value of the likelihood: -1763.74407 --- Convergence ratio = 0.00706
EM algorithm, step 5: 3.23 seconds
Value of the likelihood: -1753.93591 --- Convergence ratio = 0.00559
EM algorithm, step 6: 3.32 seconds
Value of the likelihood: -1749.80156 --- Convergence ratio = 0.00236
EM algorithm, step 7: 3.35 seconds
Value of the likelihood: -1746.83703 --- Convergence ratio = 0.0017
EM algorithm, step 8: 7.91 seconds
Value of the likelihood: -1745.20604 --- Convergence ratio = 0.00093
The EM algorithm successfully converged, training is completed.
mod_magma_dif_hp$hp_i# A tibble: 30 × 4
ID se_variance se_lengthscale noise
<chr> <dbl> <dbl> <dbl>
1 ID_1 -1.84 5.27 -1.50
2 ID_10 3.75 4.62 -0.739
3 ID_11 3.66 1.36 -0.485
4 ID_12 2.34 1.83 -0.568
5 ID_13 2.01 0.00451 -0.313
6 ID_14 0.287 5.98 -1.05
7 ID_15 -0.936 1.74 0.326
8 ID_16 4.39 1.51 -0.368
9 ID_17 1.56 -2.59 0.672
10 ID_18 4.37 2.49 0.0627
# ℹ 20 more rows
plot_gp(mod_magma_dif_hp$hyperpost$pred)
## 4 ## Make predictions on a grid of inputs for the testing individual
pred = pred_magma(data = swimmer_pred, trained_model = mod_magma, grid_inputs = grid_inputs)The hyper-posterior distribution of the mean process provided in 'hyperpost' argument isn't evaluated on the expected inputs.
Start evaluating the hyper-posterior on the correct inputs...
The 'prior_mean' argument has not been specified. The hyper-prior mean function is thus set to be 0 everywhere.
Done!

plot_magma(pred, data = swimmer_pred, data_train = db) +
geom_point(data = swimmer_test, aes(x = Input, y = Output), col = 'red') 
# Compute the predictive distribution and display it as a tibble
pred_magma(
data = swimmer_pred,
trained_model = mod_magma,
grid_inputs = grid_inputs,
plot = FALSE)The hyper-posterior distribution of the mean process provided in 'hyperpost' argument isn't evaluated on the expected inputs.
Start evaluating the hyper-posterior on the correct inputs...
The 'prior_mean' argument has not been specified. The hyper-prior mean function is thus set to be 0 everywhere.
Done!
# A tibble: 101 × 3
Mean Var Input
<dbl> <dbl> <dbl>
1 79.9 3.89 10
2 79.8 3.32 10.1
3 79.6 2.86 10.2
4 79.5 2.51 10.3
5 79.3 2.24 10.4
6 79.0 2.06 10.5
7 78.8 1.94 10.6
8 78.6 1.87 10.7
9 78.3 1.86 10.8
10 78.0 1.87 10.9
# ℹ 91 more rows
# Compute the same distribution but keep the hyperposterior distribution of the mean process
pred = pred_magma(
data = swimmer_pred,
trained_model = mod_magma,
grid_inputs = grid_inputs,
plot = FALSE,
get_hyperpost = TRUE)The hyper-posterior distribution of the mean process provided in 'hyperpost' argument isn't evaluated on the expected inputs.
Start evaluating the hyper-posterior on the correct inputs...
The 'prior_mean' argument has not been specified. The hyper-prior mean function is thus set to be 0 everywhere.
Done!
## 5 ## Plot the predictive distribution along with the training and testing data
# Minimal plot with hyperposterior of the mean process (dashed line)
plot_magma(pred)
# Add data from training individuals
plot_magma(pred, data_train = db)
# Add prediction data from the testing individual
plot_magma(pred, data = swimmer_pred, data_train = db)
# Add testing data from the testing individual
plot_magma(pred, data = swimmer_pred, data_train = db) +
geom_point(data = swimmer_test, aes(x = Input, y = Output), col = 'red') 
## 6 ## Compute predictions with individual-specific hyperparameters
# This will optimise new hyperparameters for the testing individual
pred_dif_hp = pred_magma(
data = swimmer_pred,
trained_model = mod_magma_dif_hp,
grid_inputs = grid_inputs,
plot = FALSE,
get_hyperpost = TRUE)The hyper-posterior distribution of the mean process provided in 'hyperpost' argument isn't evaluated on the expected inputs.
Start evaluating the hyper-posterior on the correct inputs...
The 'prior_mean' argument has not been specified. The hyper-prior mean function is thus set to be 0 everywhere.
Done!
The 'hp' argument has not been specified. The 'train_gp()' function (with random initialisation) has been used to learn ML estimators for the hyper-parameters associated with the 'kern' argument.
# Display the prediction with individual-specific hyperparameters and compare with the previous one
plot_magma(pred_dif_hp, data = swimmer_pred, data_train = db) +
geom_point(data = swimmer_test, aes(x = Input, y = Output), col = 'red') 
## 8 ## Create and plot an animation of the prediction over time
loop_pred_magma = pred_gif(
data = swimmer,
trained_model = mod_magma,
grid_inputs = grid_inputs,
) => 1 => 2 => 3 => 4 => 5 => 6 => 7 => 8 => 9 => 10 => 11 => 12 => 13 => 14 => 15 => 16 => 17 => 18 => 19 => 20
gif_magma = plot_gif(loop_pred_magma, data = swimmer, export_gif = TRUE, path = "gif_magma.gif")
## 9 ## Repeat the previous steps with the 2D rugby data
# Sub-sample the data set by regularising the input space on a grid of size 50x50
sub_db_gps = db_gps %>%
regularise_data(size_grid = 50)
# Visualise the difference between original and sub-sampled data
ggplot(db_gps) + geom_point(aes(x = Input, y = Input2, col = Output, group = ID)) + theme_classic()
ggplot(sub_db_gps) + geom_point(aes(x = Input, y = Input2, col = Output, group = ID)) + theme_classic()
# Select a player (sub-sampling is not required because prediction is cheap), split into train/test sets
player = db_gps %>%
filter(ID == 9)
player_train = player %>%
head(round(0.8*nrow(player)))
player_test = player %>%
tail(-round(0.8*nrow(player)))
# Train a 2D-Input GP model on the sub-sampled dataset (without the testing player)
mod_magma_2D = train_magma(data = sub_db_gps %>% filter(ID != 9))The 'prior_mean' argument has not been specified. The hyper_prior mean function is thus set to be 0 everywhere.
The 'ini_hp_0' argument has not been specified. Random values of hyper-parameters for the mean process are used as initialisation.
The 'ini_hp_i' argument has not been specified. Random values of hyper-parameters for the individal processes are used as initialisation.
EM algorithm, step 1: 2.54 seconds
Value of the likelihood: -1041.77569 --- Convergence ratio = Inf
EM algorithm, step 2: 2.49 seconds
Value of the likelihood: -1017.20409 --- Convergence ratio = 0.02416
EM algorithm, step 3: 2.65 seconds
Value of the likelihood: -999.9191 --- Convergence ratio = 0.01729
EM algorithm, step 4: 2.85 seconds
Value of the likelihood: -987.20051 --- Convergence ratio = 0.01288
EM algorithm, step 5: 3.43 seconds
Value of the likelihood: -971.94643 --- Convergence ratio = 0.01569
EM algorithm, step 6: 3.01 seconds
Value of the likelihood: -957.37594 --- Convergence ratio = 0.01522
EM algorithm, step 7: 3.66 seconds
Value of the likelihood: -944.49224 --- Convergence ratio = 0.01364
EM algorithm, step 8: 4.35 seconds
Value of the likelihood: -932.68132 --- Convergence ratio = 0.01266
EM algorithm, step 9: 5 seconds
Value of the likelihood: -922.0025 --- Convergence ratio = 0.01158
EM algorithm, step 10: 3.46 seconds
Value of the likelihood: -909.24872 --- Convergence ratio = 0.01403
EM algorithm, step 11: 3.25 seconds
Value of the likelihood: -898.96669 --- Convergence ratio = 0.01144
EM algorithm, step 12: 2.82 seconds
Value of the likelihood: -891.28835 --- Convergence ratio = 0.00861
EM algorithm, step 13: 2.34 seconds
Value of the likelihood: -885.87724 --- Convergence ratio = 0.00611
EM algorithm, step 14: 2.26 seconds
Value of the likelihood: -882.09722 --- Convergence ratio = 0.00429
EM algorithm, step 15: 2.31 seconds
Value of the likelihood: -879.40755 --- Convergence ratio = 0.00306
EM algorithm, step 16: 2.34 seconds
Value of the likelihood: -877.76553 --- Convergence ratio = 0.00187
EM algorithm, step 17: 1.84 seconds
Value of the likelihood: -877.00711 --- Convergence ratio = 0.00086
The EM algorithm successfully converged, training is completed.
# Make predictions on the previous 2D grid of inputs
pred_magma_2D = pred_magma(
data = player_train,
trained_model = mod_magma_2D,
grid_inputs = grid_inputs_2D,
plot = FALSE)The hyper-posterior distribution of the mean process provided in 'hyperpost' argument isn't evaluated on the expected inputs.
Start evaluating the hyper-posterior on the correct inputs...
The 'prior_mean' argument has not been specified. The hyper-prior mean function is thus set to be 0 everywhere.
Done!
# Plot results and add 2D testing points with labels of true Output values
plot_gp(pred_magma_2D, data = player_train) +
geom_text(data = player_test,
aes(x = Input, y = Input2, label = round(Output, 1)), col = "#16e30fff", check_overlap = TRUE)
VI) Modélisation, clustering et prédiction simultanés :
Réutiliser la base de données d’entrainement au format attendu, ainsi que l’individu de test, partiellement observé (50% des données pour la prédiction, 50% pour le test). Entrainer un modèle de mélange de GPs multi-tâches via l’algorithme MagmaClust sur ces données, en spécifiant un nombre de clusters égal à \(2\) et une moyenne a priori égale à la moyenne empirique des Ouputs dans le dataset (via l’argument
prior_mean_k).Afficher le tableau des probabilités d’appartenance à chaque cluster pour chaque individu (via l’élément
$hyperpost$mixture), ainsi que la distribution a posteriori chaque processus moyen cluster-spécifique (stockée dans un élément du type$hyperpost$pred$K1du modèle entrainé) a posteriori via la fonctionplot_gp().Calculer une prédiction ‘générique’ pour un nouvel individu jamais observé en laissant l’argument
data=NULLdans la fonction de prédiction. A quoi correspond cette prédiction selon vous, et en quoi est-elle différente des processus moyens cluster-spécifiques ?Calculer maintenant la prédiction pour l’individu de test partiellement observées sur une grille d’inputs, en spécifiant les arguments
get_hyperpost = TRUEpour obtenir la loi hyper-posteriori du processus moyen, ainsi queget_full_cov = TRUEpour la matrice de covariance prédictive complète (et pas seulement la variance ponctuelle). Afficher la probabilité d’appartenance à chaque cluster pour l’individu de test.Calculer le cluster d’appartenance le plus probable pour tous les individus d’entrainement à l’aide de la fonction
data_allocate_cluster(), et afficher le nouveau tibble de données obtenu.Utiliser la fonction
plot_magmaclust()pour personnaliser la visualisation des résultats. Ajouter les données d’entrainement coloriées par cluster d’appartenance (avec l’argumentcol_clust = TRUE), les données de prédiction, les processus moyens cluster-spécifiques (via l’argumentprior_mean = MODEL$hyperpost$mean), puis représenter l’incertitude avec des échantillons plutôt qu’une bande de crédibilité (grâce à l’argumentsamples = TRUE). Ajouter au graphique les points de test, en vert, pour visualiser et discuter les erreurs de prédiction.
- (Bonus) Chercher sur internet la valeur actuelle du record de France du 100m nage libre masculin et féminin. Utiliser la fonction
sample_magmaclust()pour générer 1000 échantillons à partir de la prédiction d’un.e nageur.euse utilisant ses données de performance jusqu’à 16 ans. En calculant la proportion d’échantillons dont la trajectoire descend sous le temps du record de France, et déterminer la probabilité qu’il/elle batte ce record entre 16 et 20 ans ?
Vous pouvez utiliser :
La fonction
train_magmaclust()pour entraîner un mélange de GPs multi-tâches (data = db,nb_cluster = K). ExplorerMODEL$hyperpost$mixture(probas d’appartenance) etMODEL$hyperpost$pred$K1/K2/...(processus moyens cluster-spécifiques).La fonction
pred_magmaclust()pour la prédiction :- Générique (nouvel individu sans données) avec
data = NULL.
- Individu partiel avec
data = swimmer_pred,grid_inputs = ..., et optionsget_hyperpost = TRUE(processus moyen) etget_full_cov = TRUE(matrice de covariance complète).
- Générique (nouvel individu sans données) avec
La grille d’inputs comme en section V (
seq()/expand_grid_inputs()), en veillant à des tailles raisonnables pour la stabilité et la vitesse.L’attribution de cluster la plus probable pour les individus d’entraînement avec
data_allocate_cluster(MODEL)afin d’obtenir un tibble enrichi (ID + cluster).La fonction
plot_magmaclust()pour visualiser les prédictions du mélange :- Paramètres utiles :
pred,data(individu),data_train(aveccol_clust = TRUE),prior_mean = MODEL$hyperpost$mean,samples = TRUE(incertitude par échantillons).
- Ajouter les points de test en vert :
+ geom_point(..., col = 'green').
- Paramètres utiles :
La comparaison entre prédiction du mélange et prédictions cluster-spécifiques (en changeant
clusterou en traçantMODEL$hyperpost$pred$K1/K2/...) pour discuter des effets d’appartenance.La simulation avec
sample_magmaclust(pred_obj, nb_samples = 1000)pour estimer des probabilités d’événements (ex. franchir un seuil) ; visualiser le seuil avecgeom_hline()et fixer une seed pour la reproductibilité.
# Set a seed for reproducibility
set.seed(42)
## 1 ## Train a Magmaclust model on a subset of swimmers
mod_clust = train_magmaclust(data = db, nb_cluster = 2)The 'ini_hp_i' argument has not been specified. Random values of hyper-parameters for the individual processes are used as initialisation.
The 'ini_hp_k' argument has not been specified. Random values of hyper-parameters for the mean processes are used as initialisation.
The 'prior_mean' argument has not been specified. The hyper_prior mean function is thus set to be 0 everywhere.
VEM algorithm, step 1: 13.77 seconds
Value of the elbo: -2622.35094 --- Convergence ratio = Inf
VEM algorithm, step 2: 6.54 seconds
Value of the elbo: -2544.7667 --- Convergence ratio = 0.03049
VEM algorithm, step 3: 13.24 seconds
Value of the elbo: -2539.06337 --- Convergence ratio = 0.00225
VEM algorithm, step 4: 5.75 seconds
Value of the elbo: -2536.66247 --- Convergence ratio = 0.00095
The EM algorithm successfully converged, training is completed.
## 2 ## Display the probability of cluster memberships for all swimmers
mod_clust$hyperpost$mixture %>% print(n=30)# A tibble: 30 × 3
ID K1 K2
<chr> <dbl> <dbl>
1 ID_4 1.000 0.00002
2 ID_12 0.835 0.165
3 ID_17 1 0
4 ID_19 1 0
5 ID_3 1 0
6 ID_26 0.00128 0.999
7 ID_24 0.0270 0.973
8 ID_13 0.999 0.00058
9 ID_25 0.0706 0.929
10 ID_22 0.203 0.797
11 ID_20 0.916 0.0838
12 ID_16 0.877 0.123
13 ID_7 0.208 0.792
14 ID_6 0.983 0.0173
15 ID_5 0.327 0.673
16 ID_29 0.840 0.160
17 ID_9 0.0220 0.978
18 ID_23 0.337 0.663
19 ID_11 0.968 0.0320
20 ID_2 0.841 0.159
21 ID_28 0.104 0.896
22 ID_8 0.180 0.820
23 ID_27 0.0382 0.962
24 ID_21 0.366 0.634
25 ID_18 0.946 0.0536
26 ID_1 0.193 0.807
27 ID_10 0.879 0.121
28 ID_15 0.101 0.899
29 ID_30 0.989 0.0112
30 ID_14 0.225 0.775
# Plot the cluster-specific mean process for each cluster
plot_gp(mod_clust$hyperpost$pred$K1)
plot_gp(mod_clust$hyperpost$pred$K2)
## 3 ## Predict on a grid of inputs for a new swimmer with no data point
pred_swim = pred_magmaclust(data = NULL, trained_model = mod_clust)
## This prediction is a mixture of cluster-specific predictions weighted by the membership proportions
## It does not use any individual-specific information, and stands as a 'generic' prediction
## 4 ## Compute predictions for the testing swimmer
pred_clust = pred_magmaclust(
data = swimmer_pred,
trained_model = mod_clust,
grid_inputs = grid_inputs,
get_hyperpost = TRUE,
get_full_cov = TRUE)The hyper-posterior distribution of the mean process provided in 'hyperpost' argument isn't evaluated on the expected inputs. Start evaluating the hyper-posterior on the correct inputs...
The 'prior_mean_k' argument has not been specified. The hyper-prior mean functions are thus set to be 0 everywhere.
Done!

# Display the cluster membership probabilities for the testing swimmer
pred_clust$mixture# A tibble: 1 × 3
ID K1 K2
<chr> <dbl> <dbl>
1 ID_101 0.998 0.00202
## 5 ## Compute the most probable cluster for each individual for the next plot
db_with_clust = data_allocate_cluster(mod_clust)
db_with_clust %>% print(n=30)# A tibble: 695 × 5
ID Input Output Cluster Proba
<chr> <dbl> <dbl> <chr> <dbl>
1 ID_1 14.9 57.7 K2 0.807
2 ID_1 14.9 56.4 K2 0.807
3 ID_1 15.3 56.3 K2 0.807
4 ID_1 15.4 55.9 K2 0.807
5 ID_1 15.6 56.1 K2 0.807
6 ID_1 15.8 56.2 K2 0.807
7 ID_1 15.8 56.6 K2 0.807
8 ID_1 16.0 55.5 K2 0.807
9 ID_1 16.4 56.1 K2 0.807
10 ID_1 16.6 55.2 K2 0.807
11 ID_1 16.7 55.2 K2 0.807
12 ID_1 16.8 54.8 K2 0.807
13 ID_1 16.9 54.4 K2 0.807
14 ID_1 17.4 54.6 K2 0.807
15 ID_1 17.5 54.8 K2 0.807
16 ID_1 17.6 55.1 K2 0.807
17 ID_1 17.6 55.1 K2 0.807
18 ID_1 17.7 55.3 K2 0.807
19 ID_1 17.8 55.5 K2 0.807
20 ID_1 18.0 54 K2 0.807
21 ID_1 18.4 54.7 K2 0.807
22 ID_1 18.5 55.2 K2 0.807
23 ID_1 18.6 54.3 K2 0.807
24 ID_1 18.8 54.4 K2 0.807
25 ID_1 18.9 54.3 K2 0.807
26 ID_10 15.0 65.3 K1 0.879
27 ID_10 15.4 64.8 K1 0.879
28 ID_10 15.6 64.6 K1 0.879
29 ID_10 15.7 64.0 K1 0.879
30 ID_10 15.9 63.9 K1 0.879
# ℹ 665 more rows
## 6 ## Display the mixture of GPs prediction for the testing swimmer
plot_magmaclust(
pred = pred_clust,
data = swimmer_pred,
data_train = db_with_clust,
prior_mean = mod_clust$hyperpost$mean,
col_clust = TRUE,
samples = TRUE) +
geom_point(data = swimmer_test, aes(x = Input, y = Output), col = 'green', size = 3)
## 7 ## Compute the probability to break the French record of 100m freestyle before age 20
# French record for 100m freestyle : 46s94 (Male) - 52s74 (Female)
# Search for the best swimmer in the dataset and compte prediction from data up to 16 years
best_swimmer = db %>%
filter(Output == min(Output)) %>%
pull(ID)
best_swimmer_pred = db %>%
filter(ID == best_swimmer, Input <= 16)
best_swimmer_test = db %>%
filter(ID == best_swimmer, Input > 16)
# Compute the MagmaClust prediction for the best swimmer
pred_best = pred_magmaclust(
data = best_swimmer_pred,
trained_model = mod_clust,
grid_inputs = grid_inputs,
get_full_cov = TRUE) The hyper-posterior distribution of the mean process provided in 'hyperpost' argument isn't evaluated on the expected inputs. Start evaluating the hyper-posterior on the correct inputs...
The 'prior_mean_k' argument has not been specified. The hyper-prior mean functions are thus set to be 0 everywhere.
Done!

# Visual illustration of the prediction with the record line
plot_magmaclust(
pred = pred_best,
data = best_swimmer_pred,
data_train = db_with_clust,
prior_mean = mod_clust$hyperpost$mean,
col_clust = TRUE,
samples = TRUE) +
geom_point(data = best_swimmer_test, aes(x = Input, y = Output), col = 'green') +
geom_hline(yintercept = 46.94, lty = 2) +
scale_y_continuous(breaks = sort(c(seq(40, 80, 10), 46.94)))
# Generate 10 000 sample curves from the posterior predictive distribution
samples_pred = sample_magmaclust(pred_best, nb_samples = 1000)
# Compute the proportion of samples breaking the record after age 16
prop_record = samples_pred %>%
filter(Output < 46.94, Input >= 16) %>%
pull(Sample) %>%
n_distinct() / 1000 * 100
cat(paste0('Probability to break the French record before age 20 : ', round(prop_record,2), '%\n'))Probability to break the French record before age 20 : 7%