
\[y = \color{orange}{f}(x) + \epsilon\]
where:
All supervised learning problems require to retrieve the most reliable function \(\color{orange}{f}\), using observed data \(\{(x_1, y_1), \dots, (x_n, y_n) \}\), to perform predictions when observing new input data \(x_{n+1}\).
In the simplest (though really common in practice) case of linear regression, we assume that:
\[\color{orange}{f}(x) = a x + b\]
Finding the best function \(\color{orange}{f}\) reduces to compute optimal parameters \(a\) and \(b\) from our dataset.
A probabilistic modelling approach consists in defining a prior distribution over possible functions \(\color{orange}{f}\), and use data to update our beliefs to derive a posterior distribution over functions.
This approach has several advantages:
As discussed ealier, Bayes’ theorem is the cornerstone of probabilistic learning:
\[p(\color{orange}{f} \mid \text{data}) \propto p(\text{data} \mid \color{orange}{f}) \times p(\color{orange}{f})\]
Several choices are possible to define a prior distribution over functions \(\color{orange}{f}\):
In this course, we focus on Gaussian processes (GPs), a powerful and flexible non-parametric approach to model distributions over functions.
Before diving into GPs, let’s briefly review multivariate Gaussian distributions, which are the building blocks of GPs.
The probability density function of a multivariate Gaussian distribution is: \[p(x) = \frac{1}{(2\pi)^{d/2} |\Sigma|^{1/2}} \exp\left(-\frac{1}{2}(x - \mu)^T \Sigma^{-1} (x - \mu)\right)\] where
The diagonal of \(\Sigma\) represent variances of each dimension; off-diagonal elements represent covariances across dimensions.
\[\begin{pmatrix} X_1 \\ X_2 \end{pmatrix} \sim \mathcal{N}\left( \begin{pmatrix} \mu_1 \\ \mu_2 \end{pmatrix}, \begin{pmatrix} \Sigma_{11} & \Sigma_{12} \\ \Sigma_{21} & \Sigma_{22} \end{pmatrix} \right) \implies X_1 \sim \mathcal{N}(\mu_1, \Sigma_{11})\]
\[\begin{pmatrix} X_1 \\ X_2 \end{pmatrix} \sim \mathcal{N}\left( \begin{pmatrix} \mu_1 \\ \mu_2 \end{pmatrix}, \begin{pmatrix} \Sigma_{11} & \Sigma_{12} \\ \Sigma_{21} & \Sigma_{22} \end{pmatrix} \right) \implies X_1 | X_2 \sim \mathcal{N}(\mu_{1|2}, \Sigma_{1|2})\]
where \[\begin{align*} \mu_{1|2} &= \mu_1 + \Sigma_{12} \Sigma_{22}^{-1} (X_2 - \mu_2) \\ \Sigma_{1|2} &= \Sigma_{11} - \Sigma_{12} \Sigma_{22}^{-1} \Sigma_{21} \end{align*}\]
\[p(X_1 | X_2) = \frac{p(X_1, X_2)}{p(X_2)} = \frac{\mathcal{N}\left( \begin{pmatrix} X_1 \\ X_2 \end{pmatrix} | \begin{pmatrix} \mu_1 \\ \mu_2 \end{pmatrix}, \begin{pmatrix} \Sigma_{11} & \Sigma_{12} \\ \Sigma_{21} & \Sigma_{22} \end{pmatrix} \right)}{\mathcal{N}(X_2 | \mu_2, \Sigma_{22})}\]
To derive the conditional distribution, we can follow these steps:
\[y = \color{orange}{f}(x) + \epsilon\]
No restrictions on \(\color{orange}{f}\) but a prior distribution on a functional space: \(\color{orange}{f} \sim \mathcal{GP}(m(\cdot),C(\cdot,\cdot))\)
We can think of a Gaussian process as the extension to infinity of multivariate Gaussians:
\[p(f_1, f_2, \ldots, f_N, \ldots \mid \mathbf{x}) = \mathcal{N}\left( \begin{bmatrix} m(x_1) \\ m(x_2) \\ \vdots \\ m(x_N) \\ \vdots \end{bmatrix}, \begin{bmatrix} C(x_1,x_1) & C(x_1,x_2) & \cdots & C(x_1,x_N) & \cdots \\ C(x_2,x_1) & C(x_2,x_2) & \cdots & C(x_2,x_N) & \cdots \\ \vdots & \vdots & \ddots & \vdots & \\ C(x_N,x_1) & C(x_N,x_2) & \cdots & C(x_N,x_N) & \cdots \\ \vdots & \vdots & & \vdots & \ddots \end{bmatrix} \right)\]
Kernels (or covariance functions) \(C(\cdot, \cdot)\) define the covariance structure of functions sampled from a GP. Formally, we fill the covariance matrix \(K\) such that:
\[cov(f(x), f(x^{\prime})) = C(x, x^{\prime}) = \left[C \right]_{x, x^{\prime}}.\]
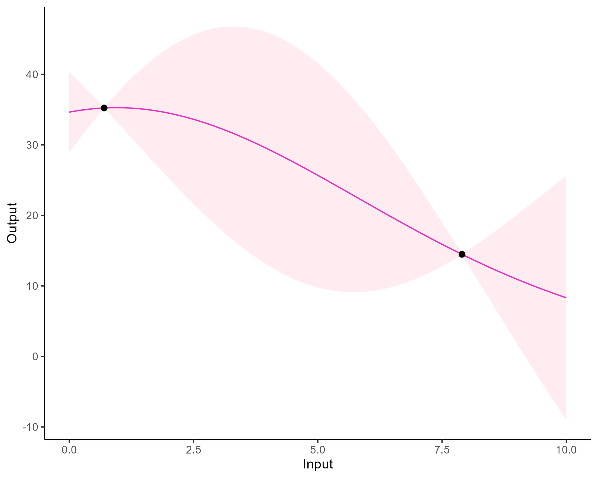
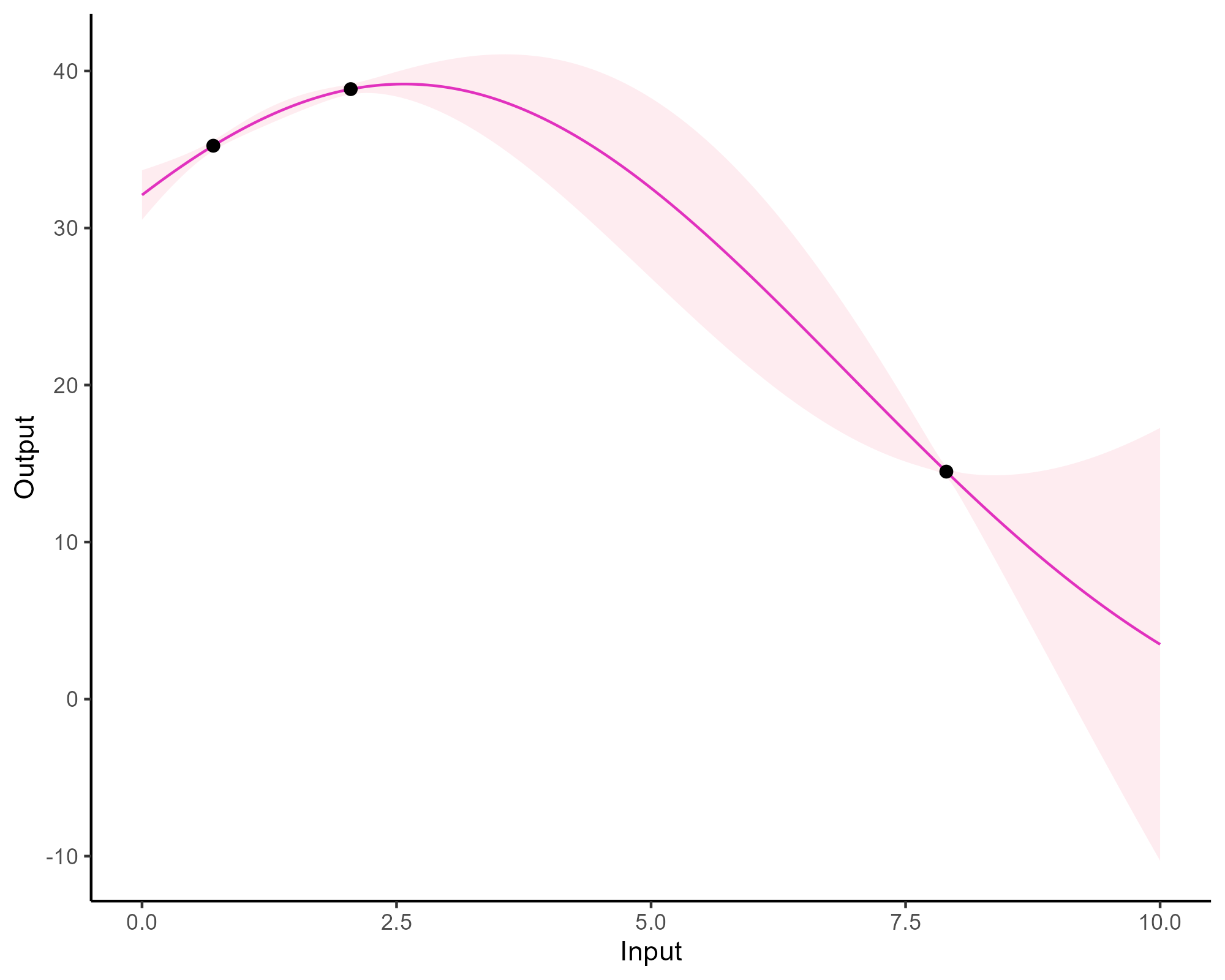
While \(m(\cdot)\) is often assumed to be \(0\), the covariance structure is critical and defined through tailored kernels. For instance, the Squared Exponential (or RBF) kernel is expressed as: \[C_{SE}(x, x^{\prime}) = s^2 \exp \Bigg(-\dfrac{(x - x^{\prime})^2}{2 \ell^2}\Bigg)\]
To model phenomenon exhibiting repeting patterns, one can leverage the Periodic kernel: \[C_{perio}(x, x^{\prime}) = s^2 \exp \Bigg(- \dfrac{ 2 \sin^2 \Big(\pi \frac{\mid x - x^{\prime}\mid}{p} \Big)}{\ell^2}\Bigg)\]
We can even consider linear regression as a particular GP problem, by using the Linear kernel: \[C_{lin}(x, x^{\prime}) = s_a^2 + s_b^2 (x - c)(x^{\prime} - c )\]
We can learn optimal values of hyper-parameters from data through maximum likelihood.
Given observed data \(\mathbf{y} = (y_1, \dots, y_n)^T\) at inputs \(\mathbf{x} = (x_1, \dots, x_n)^T\), we assume:
\[y_i = \color{orange}{f}(x_i) + \epsilon_i, \hspace{1cm} \forall i = 1, \dots, n\]
with
The vector of observations \(\mathbf{y}\) follows a multivariate Gaussian distribution:
\[\mathbf{y} \sim \mathcal{N}(m(\mathbf{x}), C_{\theta}(\mathbf{x}, \mathbf{x}) + \sigma^2 I)\]
where \(C_{\theta}(\mathbf{x}, \mathbf{x})\) is the covariance matrix evaluated at inputs \(\mathbf{x}\), with hyper-parameters \(\theta\).
Question: Write the proof for this result using the properties of Gaussian distributions.
\[\begin{align*} p(\mathbf{y}) &= \int p(\mathbf{y} \mid f) p(f) \ \mathrm{d}f \\ &= \int \mathcal{N}(\mathbf{y}; f(\mathbf{x}), \sigma^2 I) \ \mathcal{N}(f(\mathbf{x}); m(\mathbf{x}), C_{\theta}(\mathbf{x}, \mathbf{x})) \ \mathrm{d}f \end{align*}\]
Using the property that the convolution of two Gaussians is Gaussian, we can compute its mean:
\[\begin{align*} \mathbb{E}[\mathbf{y}] &= \int \mathbf{y} \ p(\mathbf{y}) \ \mathrm{d}\mathbf{y} \\ &= \int \mathbf{y} \int p(\mathbf{y} \mid f) p(f) \ \mathrm{d}f \ \mathrm{d}\mathbf{y} \\ &= \int \int \mathbf{y} \ p(\mathbf{y} \mid f) \ \mathrm{d}\mathbf{y} \ p(f) \ \mathrm{d}f \\ &= \int \underbrace{\mathbb{E}_{\mathbf{y} \mid f} \left[\mathbf{y} \right] }_{f(\mathbf{x})} \ p(f) \ \mathrm{d}f \\ &= \mathbb{E}_{f} \left[f(\mathbf{x}) \right] = m(\mathbf{x}). \end{align*}\]
… and second order moment:
\[\begin{align*} \mathbb{E}[\mathbf{y} \mathbf{y}^T] &= \int \mathbf{y} \mathbf{y}^T \ p(\mathbf{y}) \ \mathrm{d}\mathbf{y} \\ &= \int \int \mathbf{y} \mathbf{y}^T \ p(\mathbf{y} \mid f) \ \mathrm{d}\mathbf{y} \ p(f) \ \mathrm{d}f \\ &= \int \underbrace{\mathbb{E}_{\mathbf{y} \mid f} \left[\mathbf{y} \mathbf{y}^T \right] }_{f(\mathbf{x}) f(\mathbf{x})^T + \sigma^2 I} \ p(f) \ \mathrm{d}f \\ &= \mathbb{E}_{f} \left[f(\mathbf{x}) f(\mathbf{x})^T \right] + \sigma^2 I \\ &= C_{\theta}(\mathbf{x}, \mathbf{x}) + m(\mathbf{x}) m(\mathbf{x})^T + \sigma^2 I. \end{align*}\]
We can now compute the variance:
\[\begin{align*} \mathrm{Var}[\mathbf{y}] &= \mathbb{E}[\mathbf{y} \mathbf{y}^T] - \mathbb{E}[\mathbf{y}] \mathbb{E}[\mathbf{y}]^T \\ &= C_{\theta}(\mathbf{x}, \mathbf{x}) + \sigma^2 I. \end{align*}\]
The log-marginal likelihood of observed data \(\mathbf{y}\) given inputs \(\mathbf{x}\) and hyper-parameters \(\theta\) is: \[\log p(\mathbf{y} \mid \mathbf{x}, \theta) = -\frac{1}{2} \mathbf{y}^T (C_{\theta} + \sigma^2 I )^{-1} \mathbf{y} - \frac{1}{2} \log |C_{\theta} + \sigma^2 I| - \frac{n}{2} \log 2\pi.\]
We can optimise hyper-parameters \(\theta\) by maximizing the log-marginal likelihood using gradient-based methods.
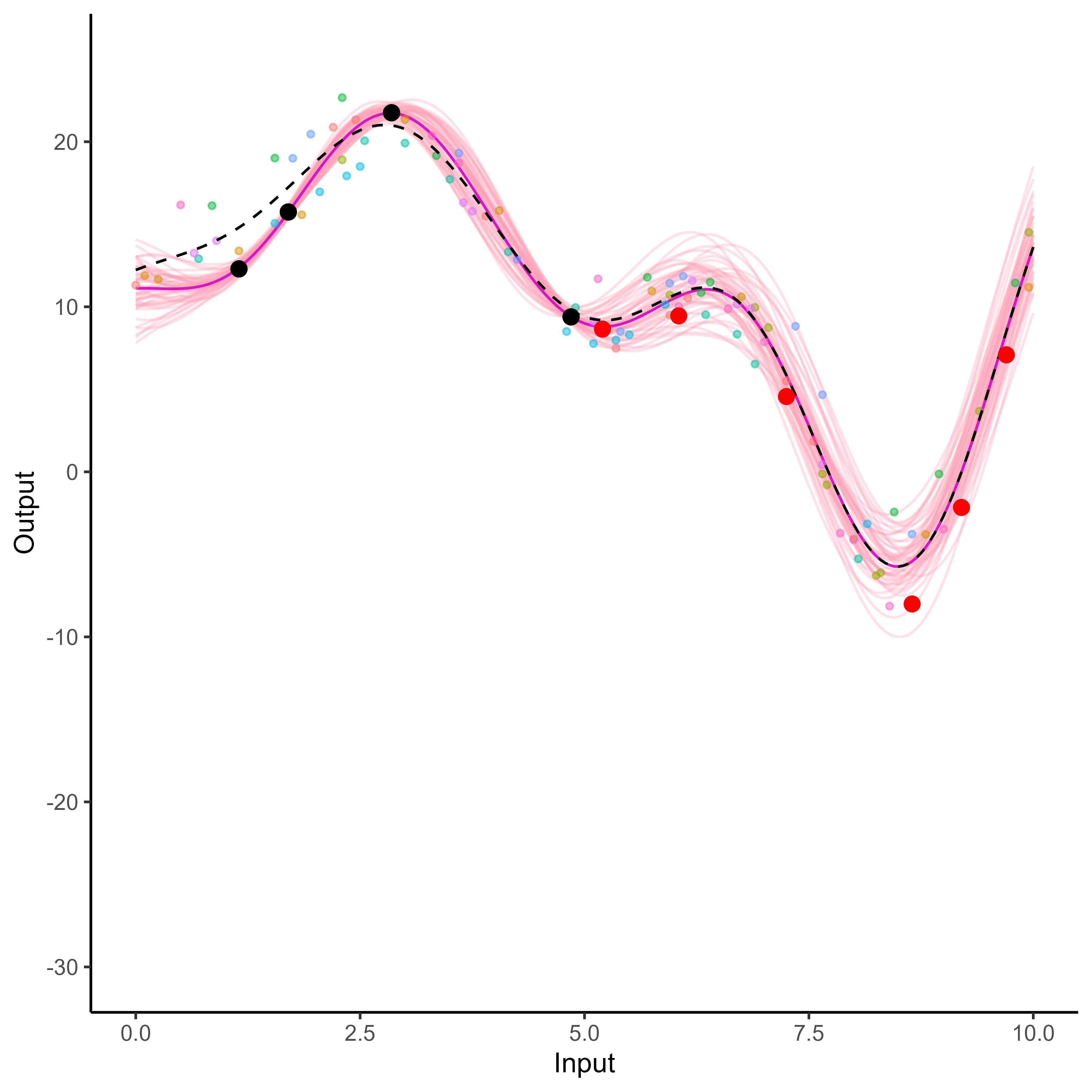
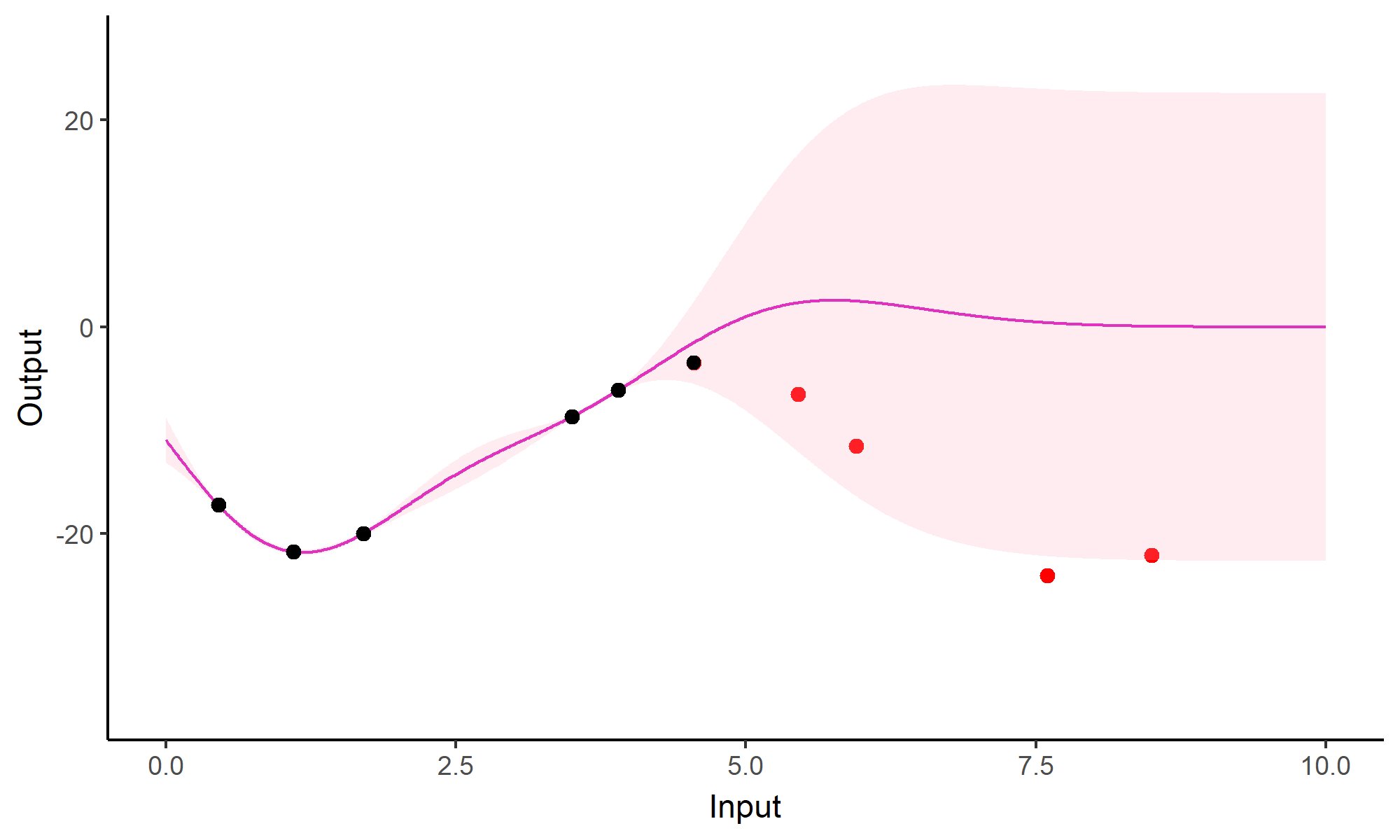
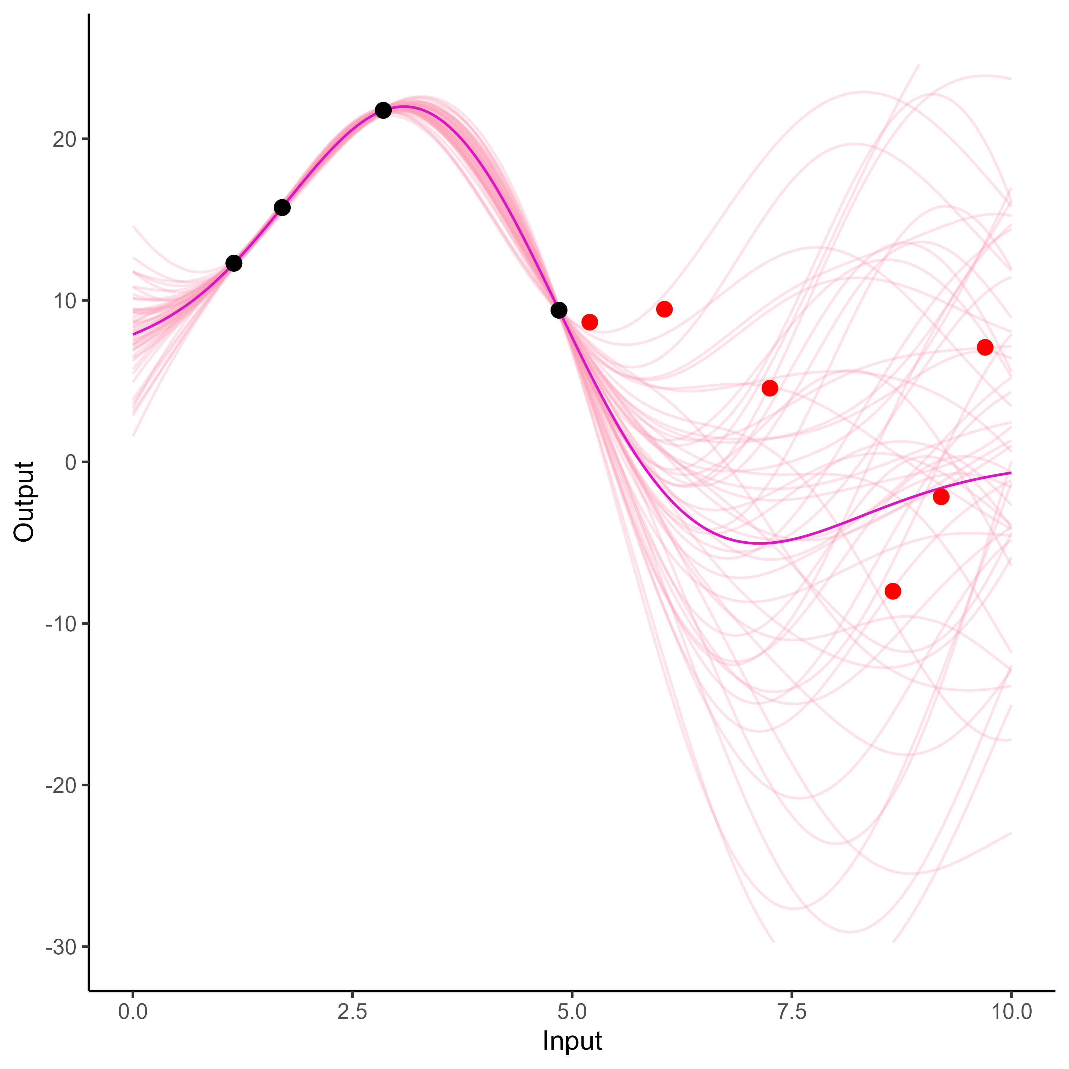
The Gaussian property induces that unobserved points have no influence on inference:
\[ \int \underbrace{p(f_{\color{grey}{obs}}, f_{\color{purple}{mis}})}_{\mathcal{GP}(m, C)} \ \mathrm{d}f_{\color{purple}{mis}} = \underbrace{p(f_{\color{grey}{obs}})}_{\mathcal{N}(m_{\color{grey}{obs}}, C_{\color{grey}{obs}})}\]
This crucial trick allows us to learn function properties from finite sets of observations. More generally, Gaussian processes are closed under conditioning and marginalisation.
\[\begin{bmatrix} f_{\color{grey}{o}} \\ f_{\color{purple}{m}} \\ \end{bmatrix} \sim \mathcal{N} \left( \begin{bmatrix} m_{\color{grey}{o}} \\ m_{\color{purple}{m}} \\ \end{bmatrix}, \begin{pmatrix} C_{\color{grey}{o, o}} & C_{\color{grey}{o}, \color{purple}{m}} \\ C_{\color{purple}{m}, \color{grey}{o}} & C_{\color{purple}{m, m}} \end{pmatrix} \right)\]
While marginalisation serves for training, conditioning leads the key GP prediction formula:
\[f_{\color{purple}{m}} \mid f_{\color{grey}{o}} \sim \mathcal{N} \Big( m_{\color{purple}{m}} + C_{\color{purple}{m}, \color{grey}{o}} C_{\color{grey}{o, o}}^{-1} (f_{\color{grey}{o}} - m_{\color{grey}{o}}), \ \ C_{\color{purple}{m, m}} - C_{\color{purple}{m}, \color{grey}{o}} C_{\color{grey}{o, o}}^{-1} C_{\color{grey}{o}, \color{purple}{m}} \Big)\]




Try and play with the amazing interactive GP visualisation tool available at:
Several classical challenges:
Several classical challenges:
In the previous examples, we saw a variety of situations that naturally lead to the same mathematical formulation of the learning problem:
\[y_s = \color{orange}{f_s}(x_s) + \epsilon_s, \hspace{3cm} \forall s = 1, \dots, S\]
Learn \(\color{orange}{f_s}\), the underlying relationship between \(x_s\) and \(y_s\), for each source of data \(\color{orange}{s}\).
Multi-, in contrast with single-, regression implies that some information can be shared across data sources to improve learning/predictions.
The nature of measurements leads to a more philosophical distinction:
\[y_t = \mu_0 + f_t + \epsilon_t, \hspace{3cm} \forall t = 1, \dots, T\]
with:

It follows that:
\[y_t \mid \mu_0 \sim \mathcal{GP}(\mu_0, \Sigma_{\theta_t} + \sigma_t^2 I), \ \perp \!\!\! \perp_t\]
\(\rightarrow\) Unified GP framework with a shared mean process \(\mu_0\), and task-specific process \(f_t\), \(\rightarrow\) Naturaly handles irregular grids of input data.
Goal: Learn the hyper-parameters, (and \(\mu_0\)’s hyper-posterior). Difficulty: The likelihood depends on \(\mu_0\), and tasks are not independent.
Each task has its specific vector of inputs \(\color{purple}{\textbf{x}_i}\) associated with outputs \(\textbf{y}_i\). The mean process \(\mu_0\) requires to define pooled vectors and additional notation follows:
While GP are infinite-dimensional objects, a tractable inference on a finite set of observations fully determines the overall properties.
E-step
\[ \begin{align} p(\mu_0(\color{grey}{\mathbf{x}}) \mid \textbf{y}, \hat{\Theta}) &\propto \mathcal{N}(\mu_0(\color{grey}{\mathbf{x}}); m_0(\color{grey}{\textbf{x}}), \textbf{K}_{0}^{\color{grey}{\textbf{x}}}) \times \prod\limits_{t =1}^T \mathcal{N}(\mathbf{y}_t; \mu_0( \color{purple}{\textbf{x}_i}), \boldsymbol{\Psi}_{\hat{\theta}_i, \hat{\sigma}_i^2}^{\color{purple}{\textbf{x}_i}}) \\ &= \mathcal{N}(\mu_0(\color{grey}{\mathbf{x}}); \hat{m}_0(\color{grey}{\textbf{x}}), \hat{\textbf{K}}^{\color{grey}{\textbf{x}}}), \end{align} \]
M-step
\[ \begin{align*} \hat{\Theta} &= \underset{\Theta}{\arg\max} \ \ \sum\limits_{t = 1}^{T}\left\{ \log \mathcal{N} \left( \mathbf{y}_t; \hat{m}_0(\color{purple}{\mathbf{x}_t}), \boldsymbol{\Psi}_{\theta_t, \sigma^2}^{\color{purple}{\mathbf{x}_t}} \right) - \dfrac{1}{2} Tr \left( \hat{\mathbf{K}}^{\color{purple}{\mathbf{x}_t}} {\boldsymbol{\Psi}_{\theta_t, \sigma^2}^{\color{purple}{\mathbf{x}_t}}}^{-1} \right) \right\}. \end{align*} \]
Sharing the covariance structures or not offers a compromise between flexibility and parsimony:
Major interests:
Overall, the computational complexity is: \[ \mathcal{O}(\color{blue}{T} \times N_t^3 + N^3) \]
with \(N = \bigcup\limits_{t = 1}^\color{blue}{T} N_t\)
For a new task, we observe some data \(y_*(\textbf{x}_*)\). Let us recall:
\[y_* \mid \mu_0 \sim \mathcal{GP}(\mu_0, \boldsymbol{\Psi}_{\theta_*, \sigma_*^2}), \ \perp \!\!\! \perp_t\]
Goals:
Difficulties:
Defining a multi-task prior distribution by:
\[\begin{align} p(y_* (\textbf{x}_*^{p}) \mid \textbf{y}) &= \int p\left(y_* (\textbf{x}_*^{p}) \mid \textbf{y}, \mu_0(\textbf{x}_*^{p})\right) p(\mu_0 (\textbf{x}_*^{p}) \mid \textbf{y}) \ d \mu_0(\mathbf{x}^{p}_{*}) \\ &= \int \underbrace{ p \left(y_* (\textbf{x}_*^{p}) \mid \mu_0 (\textbf{x}_*^{p}) \right)}_{\mathcal{N}(y_*; \mu_0, \Psi_*)} \ \underbrace{p(\mu_0 (\textbf{x}_*^{p}) \mid \textbf{y})}_{\mathcal{N}(\mu_0; \hat{m}_0, \hat{K})} \ d \mu_0(\mathbf{x}^{p}_{*}) \\ &= \mathcal{N}( \hat{m}_0 (\mathbf{x}^{p}_{*}), \underbrace{\Psi_* + \hat{K}}_{\Gamma}) \end{align}\]
\[p \left( \begin{bmatrix} y_*(\color{grey}{\mathbf{x}_{*}}) \\ y_*(\color{purple}{\mathbf{x}^{p}}) \\ \end{bmatrix} \mid \textbf{y} \right) = \mathcal{N} \left( \begin{bmatrix} y_*(\color{grey}{\mathbf{x}_{*}}) \\ y_*(\color{purple}{\mathbf{x}^{p}}) \\ \end{bmatrix}; \ \begin{bmatrix} \hat{m}_0(\color{grey}{\mathbf{x}_{*}}) \\ \hat{m}_0(\color{purple}{\mathbf{x}^{p}}) \\ \end{bmatrix}, \begin{pmatrix} \Gamma_{\color{grey}{**}} & \Gamma_{\color{grey}{*}\color{purple}{p}} \\ \Gamma_{\color{purple}{p}\color{grey}{*}} & \Gamma_{\color{purple}{pp}} \end{pmatrix} \right)\]
\[p(y_*(\color{purple}{\mathbf{x}^{p}}) \mid y_*(\color{grey}{\mathbf{x}_{*}}), \textbf{y}) = \mathcal{N} \Big( y_*(\color{purple}{\mathbf{x}^{p}}); \ \hat{\mu}_{*}(\color{purple}{\mathbf{x}^{p}}) , \hat{\Gamma}_{\color{purple}{pp}} \Big)\]
with:
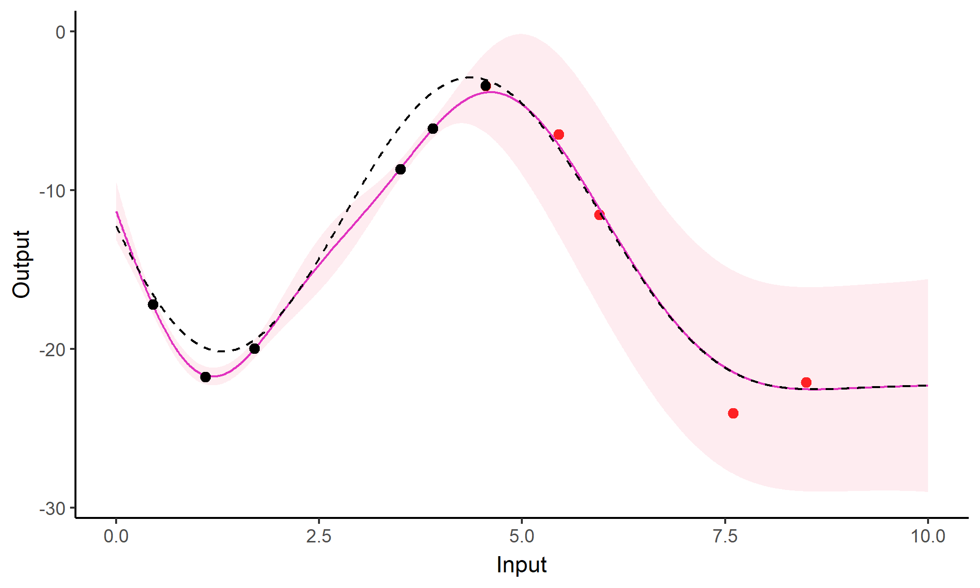
Multi-Task GPs regression provides more reliable predictions when individual processes are sparsely observed, while greatly reducing the associated uncertainty

We will extensively use the MagmaClustR package for modelling functional data with GPs.
A unique underlying mean process might be too restrictive.
\(\rightarrow\) Mixture of multi-task GPs:
\[y_t = \mu_0 + f_t + \epsilon_t, \hspace{3cm} \forall t = 1, \dots, T\]
with:
It follows that:
\[y_t \mid \mu_0 \sim \mathcal{GP}(\mu_0, \Psi_t), \ \perp \!\!\! \perp_t\]
A unique underlying mean process might be too restrictive.
\(\rightarrow\) Mixture of multi-task GPs:
\[y_t \mid \{\color{green}{Z_{tk}} = 1 \} = \mu_{\color{green}{k}} + f_t + \epsilon_t, \hspace{3cm} \forall t = 1, \dots, T\]
with:
It follows that:
\[y_t \mid \mu_0 \sim \mathcal{GP}(\mu_0, \Psi_t), \ \perp \!\!\! \perp_t\]
A unique underlying mean process might be too restrictive.
\(\rightarrow\) Mixture of multi-task GPs:
\[y_t \mid \{\color{green}{Z_{tk}} = 1 \} = \mu_{\color{green}{k}} + f_t + \epsilon_t, \hspace{3cm} \forall t = 1, \dots, T\]
with:
It follows that:
\[y_t \mid \{ \boldsymbol{\mu} , \color{green}{\boldsymbol{\pi}} \} \sim \sum\limits_{k=1}^K{ \color{green}{\pi_k} \ \mathcal{GP}\Big(\mu_{\color{green}{k}}, \Psi_t^\color{green}{k} \Big)}, \ \perp \!\!\! \perp_t\]
Draw the hierarchical graphical model corresponding to the previous mixture of multi-task GPs, from the model assumptions.
In the mixture of GPs model, we have two sets of latent variables:
Those latent variables induce posterior dependencies that make exact inference intractable, as both quantities are unknown and depend on each other.
Such a context naturally calls for techniques called variational inference, to derive approximations for the true posterior distribution:
\[p( \boldsymbol{\mu} , \mathbf{Z}\mid \textbf{y}, \Theta) \neq p( \boldsymbol{\mu} \mid \textbf{y}, \Theta) p(\mathbf{Z}\mid \textbf{y}, \Theta)\]
We recall the decomposition of the marginal log-likelihood as a sum of the ELBO and the KL divergence for any distribution \(q\) over the latent variables:
\[\log p(\textbf{y} \mid \Theta ) = \mathcal{L}(q; \Theta) + KL \big( q \mid \mid p(\boldsymbol{\mu}, \boldsymbol{Z} \mid \textbf{y}, \Theta)\big)\]
The Evidence Lower Bound (ELBO) is a fundamental concept in variational inference, providing a lower bound on the log marginal likelihood of observed data. It is defined as:
\[\mathcal{L}(q; \Theta) = \mathbb{E}_{q} \big[ \log p(\textbf{y}, \boldsymbol{\mu} , \mathbf{Z}\mid \Theta) \big] - \mathbb{E}_{q} \big[ \log q( \boldsymbol{\mu} , \mathbf{Z}) \big]\]
where \(q( \boldsymbol{\mu} , \mathbf{Z})\) is an approximating distribution over the latent variables \( \boldsymbol{\mu} \) and \(\mathbf{Z}\).
Contrarily to the EM algorithm, we cannot compute the true posterior \(p( \boldsymbol{\mu} , \mathbf{Z}\mid \textbf{y}, \Theta)\) in closed-form anymore, and set \(q( \boldsymbol{\mu} , \mathbf{Z})\) to this value so that the KL divergence vanishes.
We now need to optimise over a family of distributions \(\mathcal{Q}\) to find the best approximation \(\hat{q}( \boldsymbol{\mu} , \mathbf{Z})\) that maximises the ELBO.
A common choice is to consider a mean-field approximation, where the variational distribution factorises over groups of latent variables. In our case, we can assume independence between the cluster-specific mean processes \( \boldsymbol{\mu} \) and the cluster assignments \(\mathbf{Z}\):
\[q(\boldsymbol{\mu}, \boldsymbol{Z}) = q_{\boldsymbol{\mu}}(\boldsymbol{\mu})q_{\boldsymbol{Z}}(\boldsymbol{Z}).\]
Thanks to this assumption, both factors naturally factorise over clusters and tasks respectively:
From there, we can derive closed-form updates for each factor by sequentially optimising the ELBO with respect to one factor while keeping the other fixed.
Sometimes, we cannot assume independence between groups of latent variables, or leverage underlying closed-form factorisations. In such cases, we can use a free-form variational approximation, where the variational distribution is simply assumed to belong to a certain parametric family, for example, a multivariate Gaussian distribution.
This approach may lead to more complex optimisation problems and typically yield less interpretable results compared to mean-field approximations.
The principles of the EM algorithm can be adapted to the variational inference context, leading to the Variational EM algorithm. At each iteration, we perform two main steps:
\[ \hat{q} = arg \max_{q \in \mathcal{Q}} \mathcal{L}(q; \Theta) \]
\[ \hat{\Theta} = arg \max_{\Theta} \mathcal{L}(q; \Theta) \]
E step: \[ \begin{align} \hat{q}_{\boldsymbol{\mu}}(\boldsymbol{\mu}) &= \color{green}{\prod\limits_{k = 1}^K} \mathcal{N}(\mu_\color{green}{k};\hat{m}_\color{green}{k}, \hat{\textbf{C}}_\color{green}{k}) , \hspace{2cm} \hat{q}_{\boldsymbol{Z}}(\boldsymbol{Z}) = \prod\limits_{t = 1}^T \mathcal{M}(Z_t;1, \color{green}{\boldsymbol{\tau}_t}) \end{align} \]
M step:
\[ \begin{align*} \hat{\Theta} &= \underset{\Theta}{\arg\max} \sum\limits_{k = 1}^{K}\sum\limits_{t = 1}^{T}\tau_{tk}\ \mathcal{N} \left( \mathbf{y}_t; \ \hat{m}_k, \boldsymbol{\Psi}_{\color{blue}{\theta_t}, \color{blue}{\sigma_t^2}} \right) - \dfrac{1}{2} \textrm{tr}\left( \mathbf{\hat{C}}_k\boldsymbol{\Psi}_{\color{blue}{\theta_t}, \color{blue}{\sigma_t^2}}^{-1}\right) \\ & \hspace{1cm} + \sum\limits_{k = 1}^{K}\sum\limits_{t = 1}^{T}\tau_{tk}\log \color{green}{\pi_{k}} \end{align*} \]
\[ p(y_*(\mathbf{x}^{p}) \mid \color{green}{Z_{*k}} = 1, y_*(\mathbf{x}_{*}), \textbf{y}) = \mathcal{N} \Big( y_*(\mathbf{x}^{p}); \ \hat{\mu}_{*}^\color{green}{k}(\mathbf{x}^{p}) , \hat{\Gamma}_{pp}^\color{green}{k} \Big), \forall \color{green}{k}, \]
\(\hat{\mu}_{*}^\color{green}{k}(\mathbf{x}^{p}) = \hat{m}_\color{green}{k}(\mathbf{x}^{p}) + \Gamma^\color{green}{k}_{p*} {\Gamma^\color{green}{k}_{**}}^{-1} (y_*(\mathbf{x}_{*}) - \hat{m}_\color{green}{k} (\mathbf{x}_{*}))\) \(\hat{\Gamma}_{pp}^\color{green}{k} = \Gamma_{pp}^\color{green}{k} - \Gamma_{p*}^\color{green}{k} {\Gamma^{\color{green}{k}}_{**}}^{-1} \Gamma^{\color{green}{k}}_{*p}\)
\[p(y_*(\textbf{x}^p) \mid y_*(\textbf{x}_*), \textbf{y}) = \color{green}{\sum\limits_{k = 1}^{K} \tau_{*k}} \ \mathcal{N} \big( y_*(\mathbf{x}^{p}); \ \hat{\mu}_{*}^\color{green}{k}(\textbf{x}^p) , \hat{\Gamma}_{pp}^\color{green}{k}(\textbf{x}^p) \big).\]
A unique mean process can struggle to capture relevant signals in presence of group structures.
By identifying the underlying clustering structure, we can discard unnecessary information and provide enhanced predictions as well as lower uncertainty.
Each cluster-specific prediction is weighted by its membership probability \(\color{green}{\tau_{*k}}\).
Uncertainty quantification provides valuable information to practitioners to make decisions based on probabilistic statements, like the risk of overweight at 10 years.
Both work on separate parts of a GP, with no assumption on the other, and are theoretically compatible. They are even expected to synergise well, by tackling each others limitations.
\[\begin{bmatrix} y_t^{1} \\ \vdots \\ y_t^{O} \\ \end{bmatrix} = \begin{bmatrix} \mu_0 \\ \vdots \\ \mu_0 \\ \end{bmatrix} + \begin{bmatrix} f_t^{1} \\ \vdots \\ f_t^{O} \\ \end{bmatrix} + \begin{bmatrix} \epsilon_t^{1} \\ \vdots \\ \epsilon_t^{O} \\ \end{bmatrix}, \hspace{3cm} \forall t = 1, \dots, T\]
All mathematical objects from Multi-Task GPs are now extended with stacked Outputs.
\[\Big[k_{\theta_t}(\mathbf{x}, \mathbf{x}^{\prime})\Big]_{o,o'} = \dfrac{S_{t,o} \ S_{t,o{\prime}}}{(2\pi)^{D/2} \ |\Sigma|^{1/2}} \ \exp\Big(-\dfrac{1}{2}(\mathbf{x} - \mathbf{x}^{\prime})^T \Sigma^{-1}(\mathbf{x}-\mathbf{x}^{\prime})\Big)\]
with:
These matrices are typically diagonal, filled with Output-specific and latent lengthscales, one per Input dimension. In the end, we need to optimise \(\color{red}{O}\times \color{blue}{T} \times (3D+1)\) hyper-parameters.
\[ \begin{align} p(\mu_0(\color{grey}{\mathbf{x}}) \mid \textbf{y}, \hat{\Theta}) = \mathcal{N}(\mu_0(\color{grey}{\mathbf{x}}); \hat{m}_0(\color{grey}{\textbf{x}}), \hat{\textbf{K}}^{\color{grey}{\textbf{x}}}), \end{align} \]
\[ \begin{align*} \hat{\Theta} &= \underset{\Theta}{\arg\max} \sum\limits_{t = 1}^{T}\left\{ \log \mathcal{N} \left( \mathbf{y}_t; \hat{m}_0(\color{purple}{\mathbf{x}_t^O}), \boldsymbol{\Psi}_{\theta_t, \sigma_t^2}^{\color{purple}{\mathbf{x}_t^O}} \right) - \dfrac{1}{2} Tr \left( \hat{\mathbf{K}}^{\color{purple}{\mathbf{x}_t^O}} {\boldsymbol{\Psi}_{\theta_t, \sigma_t^2}^{\color{purple}{\mathbf{x}_t^O}}}^{-1} \right) \right\}. \end{align*} \]
For instance, this context could correspond to measuring two distinct Outputs for several Tasks over time, gathered into unknown groups (that we want to recover), and for which we want to predict missing values of one Output, or forecast future values of both.
Let’s remove [-0.7, -0.3] of 2nd Output, and [0.7, 1] of both Outputs for the testing Task, and try to predict those testing points (and recover the underlying clusters).
Rule of thumb:
| Output nature | Framework | Complexity |
|---|---|---|
| Independant variables of interest | Single-Task | \(\color{red}{O}\times\mathcal{O}(N^3\) |
| Correlated variables of interest | Multi-Output | \(\mathcal{O}(\color{red}{O}^3 N^3)\) |
| Occurences of the same phenomenon | Multi-Task | \(\mathcal{O}(\color{blue}{T} \times N^3)\) |
| Occurences of correlated variables | Multi-Task-Multi-Output | \(\mathcal{O}(\color{blue}{T}\times\color{red}{O}^3 N^3)\) |