Gaussian processes offers an elegant
and well-suited framework for modelling longitudinal data.
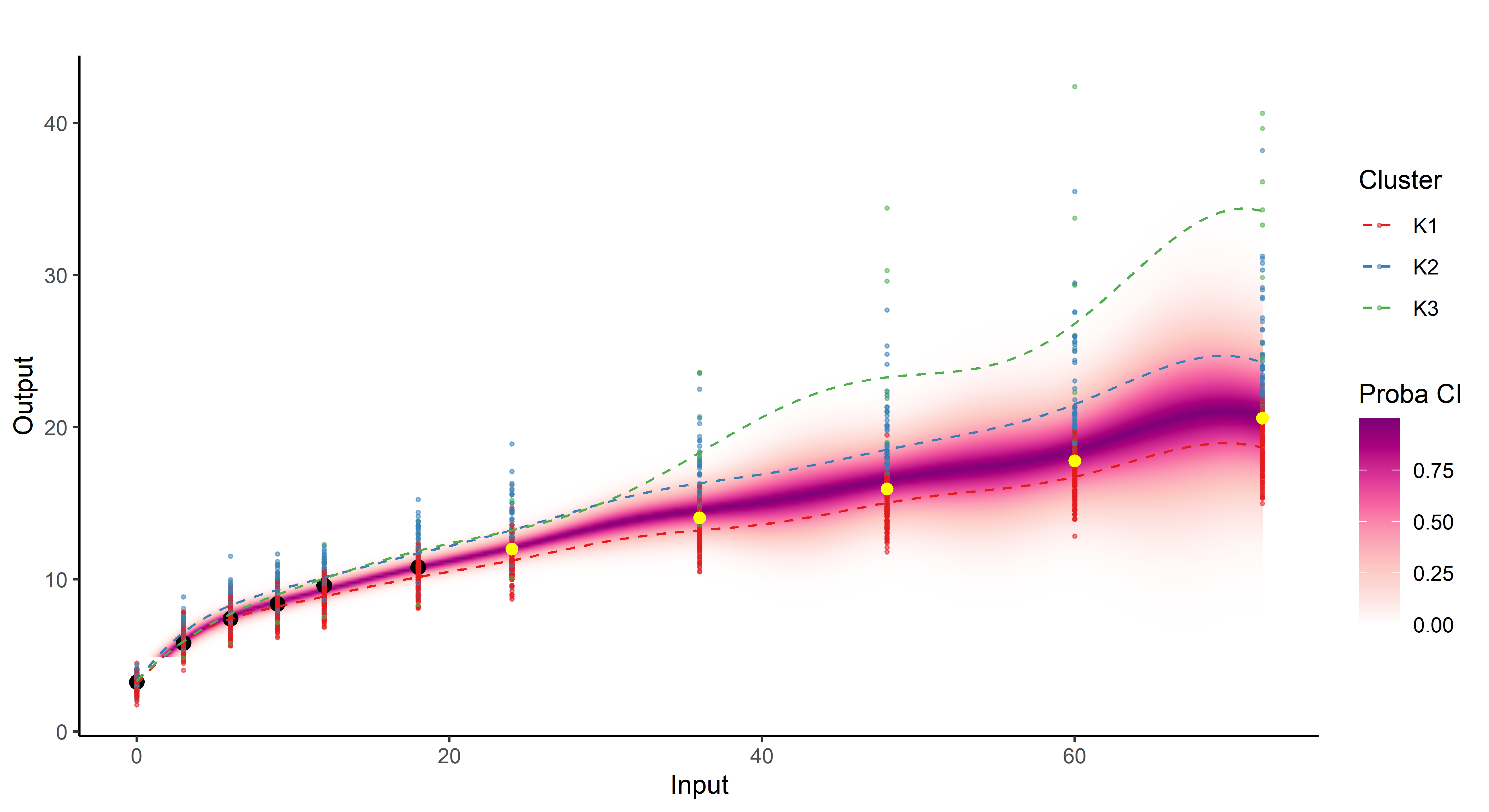
Until then, most multi-task approaches focus on the covariance structure. Let us present a novel multi-task GP paradigm sharing information through a common mean process.
\[y_i = \mu_0 + f_i + \epsilon_i\]
with: \(\ \ \ \mu_0 \sim
\mathcal{GP}(m_0, K_{\theta_0}), \ \ \ f_i \sim \mathcal{GP}(0,
\Sigma_{\theta_i}), \ \ \ \epsilon_i \sim \mathcal{GP}(0,
\sigma_i^2)\)

\[y_i \mid \{\color{orange}{Z_{ik}} = 1 \} = \mu_{\color{orange}{k}} + f_i + \epsilon_i\]
with: \(\ \ \ \color{orange}{Z_{i}}
\sim \mathcal{M}(1,\color{orange}{\boldsymbol{\pi}}), \ \ \
\mu_{\color{orange}{k}} \sim \mathcal{GP}(m_{\color{orange}{k}},
\color{orange}{C_{\gamma_{k}}}), \ \ \ f_i \sim \mathcal{GP}(0,
\Sigma_{\theta_i}), \ \ \ \epsilon_i \sim \mathcal{GP}(0,
\sigma_i^2).\)
\(\rightarrow\) Variational EM algorithm to learn
hyper-parameters and hyper-posterior distributions
\(\rightarrow\) Cluster-specific predictions combined into a mixture of GPs